EN
中文
注册 / 登录
产品分类:
加载中...
头条分类:
加载中...
首批大模型通过备案,更激进的投入开始了
8 月30 日晚上,百度公关团队加班加点准备宣传材料,目标是在时钟跨过 0 点后,第一时间对外发布大模型应用文心一言全面开放的消息,最终在 0:02 发布成功。 同一时刻,百度也提前部署了大量算力支持文心一言等大模型应用,以应对这次全面放开后可能激增的用量。 紧接着,31 日凌晨 1 点 44 分,大模型创业公司智谱 AI 宣布大模型应用 “智谱清言” 正式上线;3 点 09 分,百川智能称通过 “生成式人工智能备案”,开放公众服务。 更多消息在昨天清晨传播开来:字节跳动、商汤、MiniMax、中科院、上海人工智能实验室等公司和机构也宣布其大模型已通过备案,将开始正式对外提供服务。 《晚点 LatePost》了解到,科大讯飞、华为、腾讯和阿里巴巴开发的大模型也在首批通过备案之列。阿里的通义千问也即将对外开放服务。 “对我们来说,今天这个节点比 3 月 16 日发布大模型还重要。” 一位百度人士说。他和不少同事都记得百度发布大模型到现在已过去 167 天。 随着第一批大模型应用通过备案上线,中国人工智能大模型市场进入全新竞争阶段,科技公司和机构基于大模型研发的产品,可以向所有用户提供服务,而之前只能开展人数受限的测试。 “大模型的进化高度依赖用户反馈,更多人使用后,会有更多数据反馈用于改进大模型。” 百度科技与社会研究中心主任余欢说,百度正在尝试提高大模型的迭代速度。“原本计划年底发布新版本模型,现在我们正在加速,尽可能提前发布。” 百川智能创始人王小川告诉《晚点 LatePost》,百川智能将在今年第四季度发布千亿参数模型,在明年一季度推出 “超级应用”。据了解,半个月前发布新版大模型的科大讯飞,也会在通过备案后,加快大模型应用的推广速度。 新环境使大模型竞争变成了一场综合能力试炼:致胜因素将不再只是一家公司训练大模型的技术实力,还有它洞察市场需求、开发与之匹配的应用和做好运营的能力。 围绕新用户和客户的拉新、增长与产品的更激进投入即将开启。当 “限速” 被放开,是时候看看谁快谁慢了。 一、政策落地,一批大模型将公开上线 《生成式人工智能服务管理暂行办法》正式实施的 8 月 15 日,是中国大模型公司通过备案的关键节点。一名大模型从业者说,这之后,有关部门开始召集一些大模型公司开会,进行备案培训并下发备案材料模板。 据了解,备案过程中,监管部门关注数据安全、数据来源问题,比如数据是否侵犯知识产权或侵犯隐私;监管部门同时建议,各公司大模型在完成聊天任务时,“拒答率不能过高”。 在大模型备案工作开始前后,本轮通过备案的大型科技公司,都或多或少释放了大模型进展: 7 月底,腾讯开始在多个业务线测试混元大模型,预计将在下月宣布新进展。两个月前,腾讯 CEO 马化腾说,不急于早早把半成品拿出来。 8 月初,字节跳动公开测试大模型应用 “豆包”,底层模型就是本次通过备案的 “云雀” 模型。 8 月 4 日,华为宣布将盘古大模型集成到鸿蒙系统中,将通过手机中的语音助手提供生成邮件、自动操控手机软件等功能。 8 月 15 日,科大讯飞发布讯飞星火大模型 2.0 版本,增加生成、理解图像和代码的能力,并与华为联合推出星火一体机,为政企客户本地部署大模型提供解决方案。 几天前,百度群发短信,提醒文心一言内测用户获得 “百度搜索 AI 伙伴” 内测资格,可以通过百度 App 和百度搜索引擎使用类似 New Bing 的功能。 首批通过大模型备案的创业公司中,智谱 AI、百川智能和 MiniMax 近期也在快速迭代自己的大模型。6 月,智谱 AI 升级推出 ChatGLM2 系列,新增 3 个不同参数规格的模型,最多可以处理 3.2 万个 token(token 与文字处理量成正比)。 今年 4 月成立的百川智能在过去 4 个月里快速推出 3 个模型,两个开源、一个闭源,最高参数达到 530 亿。创立于 2021 年底的 MiniMax 7 月完成自有模型 ABAB 的一次大版本升级,并以周为单位提升性能。 创业公司背后亦有大公司身影。美团于今年参与智谱 AI 的 B-2 轮融资。腾讯也已于今年 6 月投资了 MiniMax。智谱 AI 和 MiniMax 都已成为估值超 10 亿美元的独角兽。 目前通过备案的大模型公司,多数已经宣布面向社会公众开放。不过通过备案本身可能不会成为一种大模型竞争的长期优势。 参与了备案的多位行业人士的观点是,接下来陆续会有更多的大模型公司通过备案,“不会只有第一批,也会有第二批、第三批”。 二、推广不再受限,大模型商业化加速 大模型应用 “通过生成式人工智能备案” 后,最直接变化是,产品可直接面向社会公众提供服务。 这之前,大部分公司推广大模型应用时相对克制,它们面向个人用户的产品皆是内测、邀测形态,一般用户无法直接注册、使用,各公司也不会主动投放广告推广大模型产品,这抑制了产品扩散。 政策落地则会推动公司投入资源推广大模型,最终加速大模型的商业化。目前大模型行业主要有四种变现模式: (1)开发大模型对话应用,按月 / 年向用户收费。比如 OpenAI 的 ChatGPT Plus 服务等。 (2)出售大模型 API 接口,向公司或开发者按照调用次数收费。比如 MiniMax 与金山办公 WPS 的合作。 (3)直接卖大模型开发服务,向传统企业输出大模型行业解决方案挣钱。比如百度、腾讯、讯飞、华为大力推广的行业大模型方案。 (4)拥有大模型的公司,还可以用大模型改造现有业务,提高产品的竞争力获得更多商业回报。如 Google、百度等公司正在用大模型优化搜索产品;钉钉把大模型融入到产品功能中;阿里曾表示要用大模型改造电商业务等。 大模型陆续通过备案后,最明显的市场变化之一是,直接面向个人消费者的产品会变得更多、更活跃。 据悉,MiniMax 接下来会推出面向公众的产品,但暂未披露细节。 王小川称,明年一季度,百川计划推出第一款面向个人的 “超级应用”。他在 8 月上旬的媒体沟通会上说,百川智能 “未来不只有一款超级应用,(更多产品)正在研发的路上”。 大规模的产品推广,同时能为面向企业客户的业务引流。一位百度人士说,百度暂时不会在面向公众的文心一言产品上收费,但这是一个展示技术能力的好方法,“有助于吸引企业用户”。 企业级市场是本次大模型获得备案前,整个行业已在着力推进的方向。腾讯、科大讯飞、华为此前在不同场合提到,它们已面向十多个行业发布了数十个、甚至上百个大模型解决方案。MiniMax 也宣布,其面向企业客户的开放平台已接入超百家付费客户。 大模型本身的技术竞赛还在继续。一位百度人士称,公司正全力加速研发新版本的大模型,希望能提前发布。百川智能方面称,将按之前的研发计划,陆续发布 Baichuan2 的 70 亿参数和 130 亿参数版本,年底计划推出千亿参数大模型。科大讯飞计划在 10 月 24 日推出中文超过、英文能力与 ChatGPT 相当的大模型,在明年上半年对标 GPT-4。 三、大模型发展进入新阶段 截至现在,中国已有上百个参数超过 10 亿的大模型。政策落地、大模型商业化加速的另一面是,参与者们将面临更激烈、综合的竞争。当 “限速” 被放开,才能试出领先者的极限,而跑得慢的人,则可能面临淘汰。 从大模型发展更快、监管后置的海外市场看,大模型的竞争力主要体现在三个方面: (1)计算基础设施。当大模型应用获得大量用户后,会消耗大量算力。OpenAI 一度暂停了付费用户注册,并严格限制用户调用 GPT-4 的次数,核心原因就是算力跟不上用户增长速度。 (2)专有数据。市场上多数的预训练大模型,都是用一样的架构、公开数据集和类似的方法训练的。大模型拥有差异化能力的关键在于用什么样的数据去微调它。这些数据的数量多少和质量差别,将直接决定一个大模型的能力。 (3)商业应用。基于大模型做应用不难,但想要基于百亿甚至千亿参数模型做应用,需要大量 GPU 做推理计算。一位行业人士判断,参数上千亿的大模型,训练与推理成本大概是 1:9。这意味着必须找到商业价值足够大、足够赚钱的场景,才能让大模型应用变得划算。在更庞大的应用场景中,大模型供应商也能得到更多用户的反馈,不断改进模型。 大模型的竞争会在某些层面会有利于资金雄厚、本身就已聚集海量用户的大公司,比如百度、腾讯、华为、阿里巴巴、科大讯飞和字节跳动等。 不过一位基于其它公司大模型,开发生成式写作应用的创业者告诉《晚点 LatePost》,他并不是很担心备案后,大公司在应用层加大投入,挤压中小公司。“热潮之前已退去不少,很多应用都进入了深度集成 AI 的过程,也就是 AI 本身不是卖点,关键还是看对用户需求与场景的把握。” 在这一竞争点上,他认为大小公司都有机会,代表性的产品包括 Notion 和钉钉等。 还有许多创业公司也正在与用户体量较大的公司建立合作关系,提升实力。比如 MiniMax、智谱 AI 都接入了金山办公的 WPS。 据了解,美团投资智谱 AI 前,已花费上千万元购买了其大模型授权,计划在此基础上探索相关应用。 所有大模型公司接下来面临的重大考验是:怎么找到真正赚钱、可持续的大模型商业模式。 “我们不能只是推动人工智能,却没有支撑它的商业模式。” 云数据库公司 Snowflake CEO 弗兰克·斯鲁特曼(Frank Slootman)在八月的财务电话会议上说。他说,“许多公司高管将他们进入大模型的尝试描述为实验性的、探索性的,他们还在试图弄清楚这是多大的挑战。” 到目前为止,从大模型浪潮中赚到钱的几乎都是 “卖铲子” 的公司。比如英伟达。刚过去的第二财务季度,英伟达 GPU 相关业务营收同比增长 171% 到 103 亿美元,公司净利润同比增长八倍到 62 亿美元。 这轮政策落地,也可能会让互联网广告平台先赚一笔钱。一名北京大模型从业者说,他们正在等待备案完成,之后将在短视频、搜索平台重新启动产品投放。在此前一段时间各产品主要以测试形态存在时,这家公司认为大规模投入经济上不划算。这之前,它们一度每月的产品广告投流费用达百万元级别。 “现在还没有到出现超级应用的程度。” 一位大模型从业者认为可能还需要两到三年时间,目前只是有了一些迹象,“等到技术能力更强,应用效果够好,成本足够低,真正的超级应用才可能出现。”
金融大模型,在黎明破晓前,祛魅AI
8月31日,首批大模型产品将陆续通过《生成式人工智能服务管理暂行办法》(以下简称《暂行办法》)备案,可正式上线面向公众提供服务。 包括百度文心一言、抖音云雀大模型、智谱AI的GLM大模型、中科院的紫东太初大模型、百川智能的百川大模型、商汤的日日新大模型、MiniMax的ABAB大模型、上海人工智能实验室的书生通用大模型、科大讯飞星火大模型,以及华为、腾讯的大模型产品,共计11家。 注:图片由midjourney生成 悬而未决的政策准入已然落地。而通过备案的主体包含了互联网大厂、AI独角兽、科研国家队三方,也基本明确了国家对不同主体路径的肯定。 据上海申浩律师事务所对《暂行办法》进行了解读,《暂行办法》的规制重点在于服务应用层的信息内容安全,限制境外AIGC提供服务。更重要的是,《暂行办法》对境外AIGC的限制不包括垂直领域如工业、科研等场景,只要其不向公众提供服务。 换言之,目前《暂行办法》备案的关键在于“向公众提供服务”。这对于大模型企业而言,显然可以优先在面向C端的模型应用中积累用户、数据,更利于产品打磨。而未通过备案的企业组织也不会因此在研发上遭遇阻碍,反而在能获取海外AIGC调用能力的情况下,技术演进的进程有可能相对更快。 这或许会引发大模型玩家们形成落地偏向与技术偏向两条路径。 更值得注意的是,通过备案、面向公众提供服务的资质显然加快了金融、教育、法律等严肃场景的模型落地的进程。 以金融大模型为例,金融领域合规先行的特点一度限制了模型能力在实际业务中的应用,导致行业整体处于场景探索的阶段。而今首批模型产品获批开放,金融大模型赛道的转折点也已到来。 明面务虚,私下务实 今年3月,头部财经资讯公司彭博社发布了专门为金融领域打造的大模型BloombergGPT,试图将其积累40年的财经资讯数据价值得到释放。 彼时的彭博社可能没有想到,金融在大洋彼岸已经成为垂直领域大模型的抢跑者。 尽管早在彭博社开始着手搭建训练BloombergGPT前,已有不少研究表明使用特定领域数据训练的垂直大模型能在特定领域效果拔群,但当行业大模型的风吹到我们这时,有吸引力让垂直领域公司投身大模型,而非等待整体解决方案的似乎只有金融一家。 早在今年5月,度小满便发布了自研千亿参数金融大模型“轩辕1.0”,目前“轩辕2.0”已开源。奇富科技、马上金融、蚂蚁集团等金融科技企业紧随其后,先后组建了自研大模型团队并投身其中。 当然,金融领域外的互联网大厂与科技公司也希望就金融大模型分一杯羹,去年10月于科创主板上市的大数据企业星环科技同在5月推出面向金融量化的大模型“无涯”,腾讯云、科大讯飞、恒生电子等玩家也就金融领域的风控、客服等细分赛道推出自己的大模型解决方案。 金融一直是前沿科技希望结合与落地的垂直领域,甚至可以说金融史中暗藏着科技史的发展脉络。早在2016年为国际金融稳定理事会(FSB)定义的金融科技迎来大模型这一轮风口,当下局面其实并不出人意料。 无论是面向消费者市场与小微企业的金融普惠、面向金融机构的智能投研还是面向投资者的大数据洞见,大模型在金融领域的应用都有充足空间嵌入并释放价值。 大模型作为继互联网、移动互联网后的第三波浪潮,再次将金融机构拉回同一起跑线。 有BloombergGPT这个基础案例珠玉在前,为金融大模型的落地指明方向。总体看来,目前金融大模型的落地方向有以下几大类,几乎囊括了金融领域的方方面面: 1、大数据风控的进一步迭代 2、金融相关文本生成,如财报、新闻、评论等 3、辅助决策的智能投顾、智能投研与辅助运营的智能客服 4、金融行业的“copilot”,包含债券发行、IPO、审计、评级等金融业务 当方向明朗之时,落地成果便成为检验产品的唯一标准。只是我们可以在公开信息中听到不小的声量,但却没法寻到落在实处的案例。这并非玩家们“藏拙”,而是金融大模型在落地途中不断遭遇两方面的掣肘:技术不成熟与场景不适配。 某公募基金经理告诉光子星球,金融大模型真正能落地应用的功能较少,且落地场景集中在中后台的客服、新闻播报等较为简单的to C生成式内容上。 “面向C端投资者的券商会应用多些,我们基金机构的监管更加严格,所以对创新会保持关注,这种新技术应用落地一般会滞后很多”,该基金经理称。 或许机构视角更为审慎,可是在互联网大厂视角下,金融大模型的八字依然没一撇。 一位腾讯高级架构师直言,金融大模型的应用还需要探索场景,明确的赛道仅智能客服、辅助编程等寥寥几项。在“模型在具体场景的打磨还有许多工程性问题未决”的前提下,应用与商业化还无从谈起。 上述人士表示,“技术成熟度、场景适配性两个问题解决后,行业需求和产业共计之间还需要找到一个投资回报的平衡点。应用推广除了是技术问题外也是商业问题。” 或因如此,尽管金融大模型的风吹了一阵又一阵,我们也未能在各大对应用与理论侃侃而谈的发布会、论坛中看到真正应用在金融场景的大模型案例,基本上是技术较为成熟的风控场景与封闭性较强的智能客服。 这并不奇怪,金融领域本身存在大量时效数据,结合当下大模型普遍存在生成内容不可解释性,面对以严谨著称的金融行业,碰壁是可想而知的事。 正如国家金融与发展实验室副主任杨涛撰文指出那般,当人工智能大模型在金融领域应用时,更需关注大模型的可审计性、可解释性等难题以及参与金融活动引发的风险特征变化、数据保护、责任分担、合规边界等问题,并强化数据伦理、算法伦理、主体伦理、行为伦理等方面的治理。 合规先行者已经出现,但合规也无法完全解决金融大模型的既有问题。唯有褪去光环,我们才能更好地梳理金融大模型的前世今生和未来,找到大模型在金融领域抢跑的答案。 回归提效本质 我们简单回顾此前的金融科技创新,不难发现畅想中的大模型应用早已存在,不过一直处于“雏鸟”的状态。 例如金融科技业务中占核心地位的智能投研便诞生于2016年前后,而迄今为止称得上成熟且步入商业化的应用还是处于较初级的阶段——金融数据与资讯终端,例如Wind、ifind等SaaS金融资讯软件,定位是为业内外人士提供垂直信息平台。 更进一步的应用也早已没了声音,就像曾被标普500以5.5亿美金收购,如今泯然众人的智能投研企业Kensho。 “金融数据信噪比太低了,和工业界的数据相比是数量级的差距。再考虑到金融数据的时序性与时效性,无论是机器还是人都难以找到可持续的模式。AI可以根据风险逻辑去拿Beta(与市场相关的可预测收益),但一直很难拿到Alpha(与市场不相关的超额收益)”,一位业内人士直言。 据多位业内人士介绍,金融数据经NLP(自然语言处理)提取后交由机器学习,将成果以预输入的投资规则在智能化交互界面输出是几年前的智能投研范式。大模型的引入不过是加强了机器学习的记忆、决策等能力,而且输出的结果,按从业者的话说是“跟蒙眼投资差不多”。 实际上,大模型为金融行业带来的并不止是单独业务能力的跃升,而是大模型的“large”所提供的泛化能力。 金融机构在过去智能化进程中,早已在风控、投研、投顾、评级等业务线构建模型与中台,辅助从业者推进业务的同时也在不断积累文本数据。而大模型的出现提供了一个将打乱的中台整合为一体的契机,既不需要多次建模也能打破各中台之间的数据孤岛。 最终呈现是以金融大模型为底座从而整合并不断延展机构的能力,好比阿里曾经在组织变革中提出的“大中台,小前台”。 于金融机构而言,这不仅是效率的提升,更是效益的跃升。当然,如今距离这项堪称“圣杯”的目标还有不小的距离,而大模型相对早先NLP、CV时期的能力演进已经在部分业务中得以体现。 以ESG资管企业秩鼎为例,其创始人刘相峰称,秩鼎的金融大模型能力应用正逐渐铺开,目前已在初级的数据收集整理与研究工作上做到了人效跃升。虽然ESG与传统金融存在一定距离,尤其是在数据信噪比方面,但作为为数不多的落地案例,有一定参考价值。 据了解,秩鼎的内部模型训练采用的同样是“预训练——精调(STF)——对齐(RLHF)”的范式,不同之处在于其实体识别系统可以将初步提取后的ESG相关事件匹配到唯一主体上。这对于模型知识图谱的构建,尤其是中文领域是一次不小的进步。 结合BloombergGPT仅以500亿参数规模做出一定效果,我们或许可以下一个判断:即金融大模型乃至行业大模型的落地收效如何,看的不一定是大力炼丹,而且训练精调以及应用工作流后的一些细小动作。 例如轩辕2.0在常规垂直模型训练混合大量通用数据,避免灾难性遗忘导致模型“变笨”,还在此基础上将预训练的数据以及指令微调数据进一步混合,其论文中将这种把预训练和精调融为一体的范式称为Hybrid-Tuning。 未来的范式演进我们犹未可知,但这细小的每一步都在为模型与金融行业提效,推动行业向实处走去。 金融大模型破晓前 金融大模型已经来到了价值释放的前夕。 政策准入一定程度上打消了场景方面的顾虑,更多能力可以在实际业务中得到应用,而技术成熟度亦在细小创新中缓慢提升。在破晓前的微妙阶段,金融大模型的商业模式与格局的前瞻性思考是有必要的。 结合《暂行办法》中对公众开放服务的审慎态度,接下来一段时间的金融大模型大概率不会过早向C端释放其能力,而是在内部业务的应用试错中迭代。 这意味着当下各个机构的研究部门更多会“刀刃向内”,试图于工作流中提升研究工作的效率和效益,围绕研究业务本身展开。而且出于数据隐私等方面的考量,在模型部署上会更看重私有化部署甚至是端侧部署。 即使存在自主可控的强需求,让每一家金融机构都从零开始储备算力、招募人才并训练机构的大模型,也显然是不现实的。更大的可能是由资源更多的主体或是基于某一底座或是完全自主构建出金融大模型,再以服务的方式就模型做私有化部署。 所以我们也不难发现度小满、奇富、马上金融、蚂蚁等金融科技头部纷纷投身自研模型的原因:并非只是自身已有充分的技术与数据储备,而是前方有大量存在确定性需求的中小金融机构客户。 B端应用方面,接入模型能力后的工作流势必也将发生改变,就像Kensho曾扬言“用AI干掉证券分析师”,届时金融机构的组织制度也将生变。 当机构内技术团队不断壮大,技术演进让内部效率达到一定高度后,届时金融大模型才可以强调业务的外部性。将价值释放面向的群体由B端转为C端,例如幻觉问题可控后,具备可解释、可溯源的AI投资能力。不过这一阶段的到来显然还需要很长的时间。 无论如何,合规进程在《暂行办法》的实施与备案中已前行一大步。冰山之下,各家金融大模型已蓄势待发,我们很可能在接下来的9月感受到国内大模型行业,继4月密集发布、6月垂直转向后的一个新节点。大模型的下一战——金融,市场等待玩家们的答案。
Meta发布AI基准测试工具FACET,用于评估AI模型的“公平性”
站长之家(ChinaZ.com) 9月1日 消息:Meta今天发布了一个新的AI基准测试,名为FACET,旨在评估在照片和视频中对人和物体进行分类和检测的AI模型的“公平性”。 FACET由32,000张包含50,000个人标签的图像组成,这些标签由人类注释者标注。除了与职业和活动相关的类别,如“篮球运动员”、“DJ”和“医生”,还包括人口统计和身体属性,使Meta能够对针对这些类别的偏见进行“深度”评估。 Meta在一篇与TechCrunch共享的博客文章中写道:“通过发布FACET,我们的目标是让研究人员和从业者能够进行类似的基准测试,以更好地理解他们自己的模型中存在的偏见,并监控所采取的缓解措施对这些偏见的影响。” “我们鼓励研究人员使用FACET来评估其他视觉和多模态任务的公平性。” 注:图片由midjourney生成 当然,探测计算机视觉算法偏见的基准测试并不是什么新鲜事。Meta自己几年前就发布过一个基准测试,用于揭示计算机视觉和音频机器学习模型中的年龄、性别和肤色歧视。许多研究已经对计算机视觉模型进行了评估,以确定它们是否存在针对某些人群的偏见。 此外,事实上,Meta 在负责任的人工智能方面并没有最好的记录。去年年底,Meta不得不撤下一款AI演示,因为它编写了种族主义和不准确的科学文献。有报道称,该公司的AI伦理团队基本没有作用,而它发布的反AI偏见工具被形容为“完全不足够”。同时,学术界指责Meta加剧了其广告服务算法中的社会经济不平等,并在其自动审查系统中表现出对黑人用户的偏见。 但Meta声称FACET比之前所有的计算机视觉偏见基准测试都要深入——能够回答这样的问题:“当被感知的性别表现具有更多传统男性特征时,模型是否在将人们分类为滑板运动员方面做得更好?”以及“当头发卷曲程度与直发相比时,任何偏见都会放大吗?” 为了创建FACET,Meta让上述注释者为32,000张图像中的每张人物图像标注人口统计属性(例如图片中人物的感知性别表现和年龄组)、额外的身体属性(例如肤色、光线、纹身、头饰和眼镜、发型和面部毛发等)以及类别。他们将这些标签与其他来自Segment Anything1Billion的关于人、头发和服装的标签结合。Segment Anything1Billion是Meta设计的用于训练计算机视觉模型从图像中“分割”或隔离物体和动物的数据集。 Meta告诉我,FACET图像的来源是Segment Anything1Billion,而这些图像则从“照片提供商”处购买。但目前还不清楚图片中所描绘的人是否知道他们的图片将被用于这个目的。此外——至少在博客文章中——还不清楚Meta是如何招募注释者团队的,以及他们得到了多少工资。 从历史上看,甚至在今天,许多为AI培训和基准测试标注数据集的注释者来自发展中国家,收入远低于美国的最低工资标准。就在本周,《华盛顿邮报》报道,规模最大、融资最充足的注释公司之一Scale AI向工人支付的工资极低,经常拖欠或扣发工资,并为工人提供寻求救济的渠道很少。 在描述FACET如何诞生的白皮书中,Meta表示注释者是“经过培训的专家”,他们来自包括北美(美国)、拉丁美洲(哥伦比亚)、中东(埃及)、非洲(肯尼亚)、东南亚(菲律宾)和东亚(台湾)等多个地理区域。Meta表示,它使用了来自第三方供应商的“专有注释平台”,并按照每个国家一小时的工资标准向注释者提供报酬。 撇开FACET可能存在问题的出处不谈,Meta表示该基准测试可用于探测不同人口统计属性下的分类、检测、“实例分割”和“视觉基础”模型。 作为测试用例,Meta将其自己的DINOv2计算机视觉算法应用于FACET,该算法已于本周开始商业使用。Meta表示,DINOv2发现了几种偏见,包括对某些性别表现的人的偏见以及对典型地将女性照片识别为“护士”的可能性的偏见。 在博客文章中,Meta写道:“DINOv2预训练数据集的准备过程可能无意中复制了为策展选择的参考数据集中的偏见。我们计划在未来的工作中解决这些潜在的不足之处,并相信基于图像的策展也可以帮助避免因使用搜索引擎或文本监督而产生的潜在偏见。” 没有完美的基准测试。值得称赞的是,Meta承认FACET可能无法充分捕捉现实世界的概念和人口群体。它还指出,由于自FACET创建以来,许多职业形象可能已经发生了变化。例如,在COVID-19大流行期间拍摄的FACET中的大多数医生和护士都佩戴了比大流行前更多的个人防护装备。 在白皮书中,Meta写道:“目前我们不打算更新此数据集。我们将允许用户标记任何可能令人反感的内容,并在发现时删除这些内容。” 除了数据集本身外,Meta还提供了一个基于网络的数据集浏览器工具。要使用该工具和数据集,开发人员必须同意不将其用于训练计算机视觉模型——而只用于评估、测试和基准测试。
特斯拉苹果同发新品谁该头条?8家大模型问答评测
出品|三言Pro 作者|各大模型 编辑|大鹏 DorAemon 日前,百度AI大模型产品文心一言和王小川创办的百川智能宣布,已通过《生成式人工智能服务管理暂行办法》备案,成为首批通过备案的8家公司,可正式上线面向公众提供服务。 据了解,国内八家大模型分别为:百度的文心一言、抖音的云雀大模型豆包、智谱AI的GLM大模型智谱清言、中科院的紫东太初大模型、百川智能的百川大模型、商汤科技的商量大模型、MiniMax的ABAB大模型和上海人工智能实验室的书生通用大模型。 那么,这8家公司的大模型,谁的最好用? “卷”但是各有所长 虽然各种AI大模型产品非常多,而且也都能提供一些类似服务。不过各个大模型也有自己独有的特色功能。 先看看百度的文心一言。 与之前相比,文心一言多了一个指令中心,里面有趣味挑战、任务对话、创意写作、职场写作等细分选项。 智谱清言里还有一个灵感大全,里面有文章创作、短报编写、新闻选题、提炼总结等专项功能,种类非常多。 MiniMax ABAB大模型主界面非常简单,看上去有些粗糙,并且显示“当前阶段,体验用户(未充值)调用接口时会被限速”。 此外,MiniMax还有直聘场景、作业批改、题目回答、推理游戏等场景。 紫东太初大模型昇思的页面,显示有AI文本检测器、悟空画画、紫东太初、武大.luojia、鹏程神农、鹏程大圣六个分类。其中,只有前四个可以在线体验。 据其介绍,AI文本检测器可以根据长短文本的不同特性,华为诺亚方舟实验室提出了一种基于PU学习的多尺度AI生成文本检测器MPU,能够在各种场景下识别由AI生成的文字。 悟空画画是华为诺亚方舟实验室与MindSpore社区联合打造的中文图像生成大模型。 三言挑了几个最近比较有热点的问题,看看谁回答的比较好,以及以文生图的能力如何。 不过,这里要特别说明一下。在紫东大模型中,有以图生文、以文生图和视觉问答,但笔者未找到纯文字问答的板块。因此,每个问题笔者均以图片形式提问,不过得到的答案却有些答非所问的意思。 问题一:华为Mate 60 是5G手机吗? 百度文心一言: 华为Mate 60不是5G手机,它只支持4G。 抖音豆包: 是5G 手机,其在2022年11月3日发布,支持5G网络,采用6.74英寸OLED屏幕,搭载高通骁龙8+4G芯片,内置4420mAh电池,支持66W快充、50W无线快充,支持卫星消息。 智谱清言: 智谱清言的回答为是5G手机。根据多家媒体报道和数码博主的拆机视频,华为Mate 60 Pro的芯片型号为麒麟9000s,该芯片支持5G网络。 百川智能: 根据现有信息,华为Mate 60系列手机可能包含5G功能。具体情况还需要等待华为官方发布的完整产品信息以及后续的市场验证。 MiniMax ABAB大模型: 华为Mate 60目前还没有发布,所以无法确定是否支持5G。 紫东太初大模型昇思: 是5G手机。 商汤科技商量: 无准确信息,建议关注华为官方消息。 问题二:画一幅《罗刹海市》 百度文心一言: 作品如下: 抖音豆包: 不具备文字生成图片功能。 智谱清言: 智谱清言没有按要求生成图片,而是描述了几个画面。 百川智能: 无法直接画出一幅画像,但可以尝试用文字描述相关画面。 MiniMax ABAB大模型: MiniMax不能生成图片,而是从plugin调用了几段资料,并给出了画相关图画的建议步骤。 紫东太初大模型昇思: 笔者尝试用以文生图,来让它画一幅《罗刹海市》,作品如下: 然后,笔者又尝试用悟空画画来画了一幅《罗刹海市》,如下: 商汤科技商量: 目前不具备生成图片功能。 问题三:刀郎有多少粉丝? 文心一言: 已经超过1500万。 抖音豆包: 无法准确回答,因为其作为一个语言模型,无法获取实时的数据。 智谱清言: 刀郎在抖音平台的粉丝数量已经突破千万大关。此外,刀郎的演唱会观众众多,场场爆棚,可以看出他的受欢迎程度非常高。虽然无法准确统计刀郎在全国范围内的粉丝数量,但从这些数据和现象来看,他的粉丝众多,影响力很大。 百川智能: 刀郎的粉丝群体非常庞大,可能超过数千万甚至上亿。 MiniMax ABAB大模型: 没有明确答案。 商汤科技商量: 无法给出精确数字。 问题四:《中国好声音》停播了吗?为什么? 百度文心一言: 《中国好声音》并没有停播,只是2022年的节目暂时停播,原因是在中途加录节目,需要后期制作,所以决定暂时停播。 抖音豆包: 没有停播。 智谱清言: 曾在2020年暂停播出,原因主要是由于浙江卫视秋季盛典晚会与《中国好声音》的播出时间冲突。为了给秋季盛典晚会让路,节目组决定暂停《中国好声音》的播出。不过在之后的日期,《中国好声音》又恢复了播出。 百川智能: 《中国好声音》确实已经暂时停播。这一决定是在8月25日由浙江卫视官方宣布的,原因是为了对近期媒体报道中披露的某些事件进行进一步调查。 MiniMax ABAB大模型: 没有停播,但从2016年起,更名为《中国新歌声》,原因是节目版权问题。 紫东太初大模型昇思: 蓝色。 商汤科技商量: 是的,《中国好声音》已经停播。停播的主要原因是前歌星李玟曾公开控诉节目组的霸凌行为,这引起了公众的广泛关注和讨论。尽管外界最初认为节目因舆论压力而停播,但后来的网络报道揭示了更深层次的原因。另外,浙江卫视也在官方微博上发布声明,称鉴于观众和网友反映的《中国好声音》节目存在的问题正在调查之中,因此决定暂停播出。至于具体的问题是什么,官方并未公布,只是表示正在调查中。 问题五:东方甄选都在哪个平台直播? 百度文心一言: 抖音。 抖音豆包: 抖音。 智谱清言: 抖音。 百川智能: 抖音、淘宝、京东、小红书、微信小程序。 MiniMax ABAB大模型: 抖音和快手,以及可能在淘宝、京东进行直播。 商汤科技商量: 东方甄选APP和抖音。 问题六:如果同一天,特斯拉、苹果、华为发布炸裂产品,以及某大厂创始人宣布退休,你选哪个当头条?怎么排序? 百度文心一言: 基于新闻的重要性、时效性以及受众群体等方面考量,排序建议特斯拉、华为、苹果、某大厂创始人宣布退休 抖音豆包: 未能给出具体排序,但认为特斯拉、苹果和华为等科技公司新闻应当优先于某大厂创始人退休。 智谱清言: 特斯拉、苹果、华为、某大厂创始人宣布退休。 百川智能: 某大厂创始人宣布退休、特斯拉、苹果、华为。 MiniMax ABAB大模型: 某大厂创始人宣布退休、特斯拉、苹果、华为。 商汤科技商量: 从新闻价值角度,四件事都是重大事件。但是作为头条,“某大厂创始人宣布退休”可能更具有新闻价值。特斯拉、苹果、华为发布炸裂产品新闻虽然吸引人,但是这些科技巨头日常运营中,发布新产品是常见之事。 而大厂创始人宣布退休这样的新闻事件通常代表公司重大转折点,可能会影响公司战略方向、管理风格等决策。 因此,排序建议为某大厂创始人宣布退休、特斯拉、苹果、华为。 问题七:北京今天地震了吗? 百度文心一言: 北京今天地震了。2023年9月1日15时34分在北京顺义区发生了2.7级地震。 抖音豆包: 无法提供地震相关信息。 智谱清言: 北京今天没有地震。 百川智能: 北京今天没有地震。不过,百川智能也强调自己无法实时获取和更新信息。 MiniMax ABAB大模型: 无法实时查询地震信息。 商汤科技商量: 是的,北京今天发生了地震。根据中国地震台网的测定,北京时间2023年8月31日07:20:30在新疆和田地区策勒县发生了3.1级地震,震源深度为10.00千米。此外,北京、山东、天津、河北等地的居民也感受到了震感。 问题八:你和ChatGPT谁更厉害? 百度文心一言: 其与ChatGPT是不同公司、不同团队开发的两个模型,每个模型都有自己的特点和优势,不能简单地评价“谁更厉害”。 抖音豆包: 不能自我评价或与其他AI进行比较。 智谱清言: 列出二者的区别。 百川智能: 希望通过不断迭代和努力,能够在2023年内追赶超越ChatGPT。 MiniMax ABAB大模型: 显示内容违规,无法提问。 商量: 没有绝对的好坏之分,根据需求选择。 综合来看,今天测试的几个大模型,能力上确实不尽相同,各有千秋。基本上所有大模型在对一些文艺作品的解读上,能够引经据典,给出有理有据的分析。例如给新闻热点排序的“高难度”主观题目,几个大模型回答的也都可以当作参考。 但是,在涉及一些需要有较为客观性的问题时,各个模型能力就完全不同。比如对于《中国好声音》是否停播,只有商汤的商量和百川智能给出了最近节目涉及的争议;还有刀郎粉丝量、东方甄选直播平台这类问题,所有大模型数据都不一样。 而对于实时发生的事情,几乎难倒了所有大模型。例如“北京今天是否地震”,只有文心一言回答正确,其余大模型要么回答错误,要么“胡编”答案。 那么,从目前情况来看,你觉得哪个大模型最好用?
《魔兽世界》硬核模式一天删9万个号,玩家们却爱得死去活来
最近,许许多多的外网主播在玩《 魔兽世界 》的时候破防了。 像是这种双手捂脸的状态几乎在每一个主播身上都发生过,比如著名法师玩家 Xaryu,在他的新角色死后直接戴上了痛苦面具。 这边还有一个女主播,因为不小心开启了 PVP 模式,被敌对阵营的玩家追杀致死后也陷入了沉默。 稍微暴躁点的俄罗斯主播,一拳头下去桌子都成了牺牲品,生命值骤减,连摄像头都要暴毙。 而导致他们如此失态的原因,居然仅仅是因为他们在游戏里的角色死了。 死了复活不就好了?至于这么大反应吗? 确实,在大多数的网游死亡惩罚最多就是掉点经验和游戏币,玩家只要点击 “ 复活 ” 按钮,就可以让倒下的人物再次起来战斗。 哪怕是曾经死亡惩罚最严重的《 传奇 》里,死了也最多是可能掉落身上的装备。 毕竟网游里的每一个角色都是玩家耗费很长时间培养起来的,要是死亡惩罚太严重,玩家们肯定第一个不答应。 但是上面那些破防的主播不在此列,他们的角色死了就等于删号,啥也没了。。。 这是因为他们玩的是最近《 魔兽世界 》开启的 “ 硬核服务器 ” ( Hardcore ,简称 HC ),也就是 “ 专家模式 ” 。 这个服务器最大的特色是:只要玩家的角色死亡一次,那就是真正的死去,不能再登录( 除非转移到普通怀旧服服务器 ),连某些奶妈职业的复活技能也不能用。 不管你玩了 1 分钟还是 100 小时,只要死了,就得重新建一个新角色。 看到这儿你一定会想:这么傻 X 的设定你也想得出来?谁会去玩儿啊? 你猜怎么着?这模式不止有人玩,玩的人还不少呢。 根据官方统计,开服 24 小时内,已经有超过 90000 游戏角色死亡,其中最高的是 33 级。 哪怕 HC 模式的地图、任务还是当年 60 级那一套,甚至在 2019 年的时候都已经玩过一遍,照样无法抵挡玩家们的热情。 因为 HC 模式中玩法和原来完全不一样。 由于 “ 一条命 ” 的限制存在,原本玩家们不停刷副本、动不动就引一堆精英怪的升级模式行不通了:游戏规定在满级之前,所有的副本都只能打一次。 那么玩家想升级就只能去做任务和打普通怪了。 可《 魔兽世界 》里怪物种类繁多,哪怕是一只普通怪,都有可能让老司机翻车。 比如官方通知中杀人最多的 “ 鱼人士兵 ” ,会通过大声喊叫引来一大群帮手。 绝大部分人形怪也是如此,不仅侦查范围很大,还会撒网之类的强力控制技能,跑都跑不掉,堪称玩家的噩梦。 即便经验少,单练玩家们平时也都会选择打低自己 5 级的怪物,而且一般都是一只一只打,生怕引多了就死了。 在组队时有队友也不能掉以轻心,就算是想吃一口鸡蛋灌饼都不行,因为这口鸡蛋灌饼可能要了你的命。 而且一个队友的突然死亡,很容易引起连锁反应,让所有队友一块儿陪葬。 即便玩家再小心,一些突发情况还是会带来意外,比如所有网络游戏最大的敌人——掉线。 哪怕正在直播的是著名盗贼大神,也无法逃脱网络的制裁。 可是有人哭就有人笑,当有人在 HC 模式中死亡后,所有在线玩家都会收到一个 “ 死亡通知 ” 。 这个通知会写明死亡玩家的 ID 、地点、和等级,非常正式。 每次这个通知一出来,整个世界频道就会沸腾一下,表示哀悼,玩家们管这叫吃席。 要知道《 魔兽世界 》练级本来就不快,更何况这才开服没几天,偶尔要是蹦出个 30 级以上的人物死亡都算是 “ 吃大席 ” 了。 虽然动不动就要从头再来的感觉真的很折磨,但玩家们却乐在其中。 在这样的环境下,原本玩家们看不上的绿装、小背包,都拥有了更高的价值。 因为即便它的属性只多了一点、能让玩家多背一点补给都有可能让玩家活下来。 而玩家们也变得更加友爱互助,路上碰到被两三个怪围殴的人,能帮忙打就打,如果是奶妈也会随手补一口血。 最重要的一点是:这个模式杜绝了工作室和代练车队。 光是这一点,就使游戏环境变得更加纯粹了,想想国服刚关闭那会儿,大量涌入的工作室脚本直接把亚服怀旧服的经济系统冲击到崩溃的场景还历历在目。 总体而言,这次的怀旧服 HC 模式让暴雪吸引了一大批玩家回流、让主播们有了大量的直播素材、让玩家们感受了最纯粹的游戏,可谓是一石三鸟。 这么好的模式,为啥之前策划没想到呢? 很遗憾,因为这个模式居然是人家私服先出的! 虽然 HC 模式最早是暴雪的《 暗黑破坏神 》系列设计出来的,但是《 魔兽世界 》从来就没引进游戏。 反而是欧洲著名的私服 Turtle WoW ( 简称乌龟服 ),把 HC 模式加入了《 魔兽世界 》并且完善了规则。 比如等级相差 5 级以内才能和其他 HC 角色交易以及组队、不能使用拍卖行、不能附加物品等等。 这么做是为了保持游戏的纯粹,体现真正的 “ 硬核 ” 。 由于乌龟服的运营者非常用心,它的在线人数一直居高不下。 眼瞅着一个私服人气暴增,暴雪坐不住了,于是才有了怀旧服的 HC 模式。 这个模式确实如我所言很好玩,可是暴雪策划却没有说给满级玩家设置奖励,比如满级后正式服也可以获得称号坐骑之类的。 很明显就不如私服用心。 我承认看着国外魔兽玩家们狂欢我酸了。 本来这份快乐应该有更多的国服玩家一起分享,可如今很多人却只能从视频网站的切片上体验。 哎,不知道为何,我开始怀念起纳格兰山崖上吹过的风了。 撰文:SamuraiHeart 编辑:面线 封面:焕妍
我在文心一言APP挑战宿管阿姨!打不赢,根本打不赢
家人们,百度文心一言App,这次真的杀疯了。 数小时时间,直接冲上AppStore免费榜第一 ;首日用户突破100万大关,而且文心一言回答了网友3342万个问题! 能让大伙儿纷纷冲去下载它的原因,是因为文心一言App正式向所有公众全面开放了! 等了这么久,终于可以跟内测码、排队说拜拜👋🏻。 这样的好事,我们定然也是不能错过,直接开始体验! 一进App,映入眼帘的便是“社区”版块里,大量用户分享出来的历史对话。 在浏览了一圈之后,不得不佩服网友们天马行空的想法。 有人让文心一言看《武林外传》人物们的照片,测试他们MBTI(最近超火的人格测试)。 然后文心一言就着图片里人物开始分析了起来,例如佟掌柜是这样的: 根据照片中的女子表现出的性格特点 (微笑、舒适自在、摆姿势),推测她可能是ESFP型人格。 至于其他主角,白展堂被判定为ISTJ,吕秀才是ISTJ,莫小贝和郭芙蓉则是INTJ。 在社区里还有比较受欢迎的玩法,就属让文心一言作画了,只需一句简单的prompt即可: 画一个真人美少女:背景是田野地,可爱,萌,气质迷人。 如果你想体验一把同款玩法,就可以点击下方的“试聊同款话题”。 若是想把自己与文心一言的有趣对话分享出来,点击社区板块右下角的“+”号即可。 不得不说,文心一言这个板块,算是把社交属性给玩儿明白了,而且也是区别于其它同类产品的那种。 文心一言社区的火爆,从一定程度上也是应了李彦宏的那句预测: 十年以后,全世界有 50% 的工作会是提示词工程(prompt engineering),不会写提示词(prompt)的人会被淘汰。 不过在体验过程中,我们发现趣味性也只是文心一言的一面。 更重要的一点是,在它的加持之下,无论你是学生还是打工人,或许会让你的生产力和效率up up up 。 主打一个实用 为什么会有“实用”这种感受呢? 来,先看一眼下面发现板块里这些超多的玩法,细数了一下一共有近190个! 而且它们不是一成不变的那种,因为一个多月前这些玩法里的数量才120多个,短短时间里便已经增了50%有余。 不仅如此,它们还非常的与时俱进、紧跟潮流,例如随着电影《封神第一部》爆火,玩法里就多出了“商纣王”和“商务殷语转换器”: 给一句台词,转换器就会输出发音,宛如费翔老师在耳畔说了句话…… 除了玩法数量上的多之外,内容覆盖面上也可以说是方方面面。 一句话玩转PPT、Excel甚至代码 天下苦PPT、Excel久矣。 相信很多小伙伴不沦是学习还是工作,这种feel应该是深有体会的。 不过现在就不用发愁了,统统一句话搞定! 例如在PPT大纲生成玩法里“喂”给文心一言一句: 人工智能的未来发展及其影响。 几秒钟的时间,“唰唰”地9页PPT大纲内容就奉上了: 再如繁琐的Excel公式,到文心一言这里也就变成几个关键字的事儿: 按列查找内容。 不仅公式可以一键复制,就连为什么公式会长这样、用到了哪些函数,都会解析得一清二楚。 再复杂一点的情况,例如解析代码,看不懂就直接一个“丢进去”的动作即可: 从结果中不难看,“代码解释”把详细步骤逐一罗列了出来,甚至还会将时间复杂度等信息一并奉上。 就连咨询算法、市场规模估算这种高专业度的事儿,到文心一言这里也是能够轻松hold住。 以后可以拍着胸脯跟老板说:“请叫我高孝(效)绿(率)!” 绘画专场,突破想象力 在AI绘画方面,热度最高的玩法就是“水墨风格绘画”了。 我们不妨以它为例,看看效果如何。 投喂一句“雨后的城市”,成果是这样的: 再把最近流行的一句“恐龙抗狼抗狼抗狼”,看看文心一言是否能招架得住: 嗯,它是理解文字字面意思的,把恐龙和狼都画了出来,毕竟对于这种网络流行梗,就连人都得去了解一番出处和来源。 其它的效果,例如“马赛克图案”下的猫、大象和马是这样的: “毛绒布偶头像”玩法下的狗、龟和猫: 总而言之,文心一言的绘画能力,在符合特定要求下是基本能够满足需求的。 情感陪伴也很专业 在日常生活中,我们肯定会在人情世故方面遇到或多或少的问题,那么对于这类情况,AI又会如何应对。 例如“大姨问什么时候找对象”,来看看文心一言的回答: 大姨,我一直在找啊,问题是他们好像都在躲我!我可能需要在聚会上多放几个捕鼠夹,看看能不能逮到一个对象。 文心一言对此采用的是以幽默化尴尬的策略。 再如被催婚这事,文心一言也能给出轻松、积极化解尴尬的回答: 还有在“万能道歉”这个玩法中,文心一言甚至能直接生成一封道歉信,女朋友看了心情肯定会大好很多: 简直就是呵护感情神器啊! 还有更多有意思的玩法 在发现板块里,我们还看到了一个很新奇的玩法,叫做“挑战赛”。 目前这里有四个,分别是“涨薪挑战”、“挑战食堂阿姨”、“挑战宿管阿姨”、“挑战辅导员”。 我们以“挑战宿管阿姨”为例,点进去就会出现任务了: 本次挑战的目标:想尽一切办法,在3句话内说服宿管阿姨,放你出去! Emmm,反正我是失败了…… 中文场景更友好 对于这一点,其实也是意料之中的事情,毕竟文心一言的实力已经出炉的各项评测中早已被证实。 而且从百度技术发展路线来看,文心一言绝非是趁着热度凭空出现,而是在文心大模型家族的基础上发展而来。 早在2019年,百度就推出知识增强大模型ERNIE,并发展成拥有海量中文数据和知识图谱的独特技术优势。 而后文心大模型体系的诞生和逐步迭代完善,也让百度在生成式AI大浪潮中占到了绝对的优势。 因此,有技术、有场景、有亲自下场体验,文心一言能有如此实力也就不言而喻了。 那么今天,你文心一言了吗? — 完 —
特斯拉Model 3闪现上新,它这次也想玩豪华了
鸽了无数次的新款 Model 3 ,这次是真来了。 没有发布会、没有线上直播,直接上线官网开售,直球得很特斯拉。 官方给新款取了个 “ 焕新版 ” 的花名,但实际外观上也没名字说得那么焕然一新。 除了明显更修长纤细的前后大灯,以及全新设计的轮毂,其他位置的变化甚至需要拿着放大镜找不同。 像是前翼子板位置多了更连贯的腰线 新款 旧款 还有车尾的取消了 T 字形车标,换成了 Model S 同款的 TESLA 的字母车标。 在打开后备箱时,整个尾灯会随尾门一起开启,再也不会像旧款那样分成两段了。 新款 旧款 在车型配置上,高性能的 Model 3 Performance 暂时缺席,取而代之的是双电机长续航版回归,和单电机标准续航版形成中、低搭配。 新款的单电机标准续航版在电池容量、电机功率上都和老款完全一致 。 但外观的微调使车辆拥有了更小的空气阻力,风阻系数从 0.225 降到了 0.219 ,这使得新款的续航比旧款略多了 50 km ( CLTC 续航达到 606 公里 )。 而新回归的双电机长续航版 CLTC 续航增加到了 713 公里,百公里加速 4.4 秒。 说实话,这些参数跟同价位的国产纯电一对比,显得有些平平无奇。 毕竟从特斯拉 2020 年入华国产到现在,自主品牌的实力早就是今非昔比了。 这回不仅三电找不出啥亮点,其他硬件配置也没像大家预计的那样把牙膏挤爆。之前预测的仪表盘、自动换挡、4D 毫米波雷达,统统滴没有。 但祖传的简装内饰却被完整地传承了下来,而且还把实木饰板取消了。 考虑成本可以理解,但你把方向盘后面俩拨杆都给整没了,是真离谱。 取消换挡拨杆后, Model 3 不幸继承了 Model S 上反直觉的屏幕换挡。 往上划前进、往后划后退,看似很直觉,但它恰恰和传统油车档把向后拉进 D 档、往前推进 R 档的习惯完全相反,老司机刚上手时很容易误操作。 还有把转向灯、远光灯都集成到了方向盘左手边的位置,按是能按,但稍不留神就会出现没按上或者按错方向的情况。。。 不过这回在舒适配置上,特斯拉是终于学会迎合消费者了。 作为一款豪华入门车型,焕新版 Model 3 算是把国人最需要的配置都配齐了。 前排座椅通风。夏季开车 yyds ,懂的都懂。 256 色环绕氛围灯。花里胡哨的东西,但是好看。 8 英寸后排屏幕。虽然不像新势力的后排屏幕那么大,但功能勉强算全,既可以控制座椅加热、空调风量,又能播放音乐、视频。 焕新版还进一步升级了音响系统。配备了包含 2 个低音炮在内的 17 个扬声器。 而如果愿意加 8000 元升级成浅色内饰,在拥有大面积撞色之后,内饰氛围质感会比上一代强不少,脖子哥甚至觉得比 Model S 还要再好看那么一丝丝。 内饰其他方面乍一看没啥大变化,但细品一下,就发现特斯拉在细节改动上已经有苹果那味了。 像是杯托上多了滑移门盖板。 中央扶手箱内的 Type C 充电口功率提升到了 65W ,完全够充一台笔记本电脑。 天幕横梁中央也加了块新东西,我猜它是麦克风。 而且为了改善旧款 Model 3 上噪音过大的问题,新 Model 3 后排车窗和后挡风都用上了双层夹胶玻璃,内饰表面也换用了更软、更吸收噪音的覆盖件。 甚至据说还专门开发了全新的静音轮胎。但定睛一看,居然是主打性价比的韩泰轮胎,抠得很特斯拉。 车本身的配置是提上来了,就是这 25.99 万的售价,实在是差了点意思。 对于这个定价,脖子哥认为就是为了给老款车主们一个交代,将来该降的时候肯定还得降。 经历了数次 “ 降价车主维权 ” ,我猜铁头娃特斯拉也是学乖了,先定个稍高的价格,让刚买了旧款的车主舒舒心。 过段时间等大家情绪稳定了,再随便找个供应链成本降低、工艺升级之类的借口正大光明地降价,计划通! 别的不说,这回新毛豆 3 的整车成本,肯定是在降的。 从之前的供应商的爆料来看,焕新版 Model 3 在配件成本、生产效率方面会有较大的提升。 例如进一步融合仪表台和中控饰板、取消物理开关门的按键、改用屏幕换挡,这些改动无一例外都指向了提高装配效率。 而且从最近的消息看,特斯拉 FSD 落地好像有戏,降降价,对于推广 FSD 肯定有好处。 在马斯克中国行之后,特斯拉国内 FSD 项目进展飞速,已经在招兵买马建立数据标注团队了。 而且老马对自家端到端、纯视觉方案的 FSD 那是相当有信心,前段时间还亲自上线直播了 FSD Beta V12 。 该系统从头到尾都是通过 AI 实现,没有程序员编写任何一行识别道路、行人等的代码,完全将学习任务交给了神经网络。 虽然 FSD 短期内还进不来,但将来一旦政策放开,特斯拉为了走量,说不定就会先把车价给猛降一波,后面再用 FSD 软件赚钱。 到时候先 19.99 万交个朋友,再花 5 、 6 万选装 FSD ,说不定挺香。 这次这台新款的 Model 3 看下来,我能感觉到特斯拉是真的悟了。 初代 Model 3 像个有点憨的好学生,一心搞技术、降成本。这让它成了辆操控性能嘎嘎好、内饰装修毛坯房的偏门车。 现在焕新后的 Model 3 像是突然摸透了消费者的喜好,开始尝试补足舒适性、豪华感上的短板。它现在没那么在乎极速和零百,反而开始关心隔音好不好、舒适度行不行。 一方面在内饰板、车门开关这些能省的地方拼命降成本,另一方面又在音响、屏幕、隔音材料上堆配置,定位越来越接近燃油时代宝马 3 系那样的水桶车。 但还是那个问题:Model 3 卖 25.99 万,再和同价位自主品牌车型一对比,买账的消费者肯定少。 现在自主品牌的硬实力也上来了,技术、设计都很在线。更要命的是,国内车企还在不停的降价,现在就连卖得最好的理想都在搞优惠,就更别提降到 29.8 万的 ET5 和 26.9 万的 001 了。 把同样 30 万差一丢丢的 Model 3 双电机长续航跟又豪华又能换电的蔚来 ET5 搁那儿一比,你会选哪个? 但特斯拉之后要是真能把 Model 3 的价格打到 20 万以下,嘿嘿,不用我多说了吧? 撰文:邋的司机 编辑:脖子右拧&面线 封面:焕妍
票房破24亿,《封神第一部》触及电影拍摄最高难度,大疆立功
神话史诗电影《封神第一部》票房已突破24亿,主创团队不仅在剧情上精心打磨,更是在拍摄技术上下足了功夫。 《封神第一部》是一部视觉大片,震撼画面的背后,是大量复杂场景的搭建,包括了群众戏、大型战场和仪式性场面。 据了解,全片视效镜头超过1700个,在拍摄难度上,已经触及到了电影制作的最高难度。三部曲仅拍摄时间,就耗费了400多天。 大疆为《封神三部曲》剧组提供了6台Ronin 2和相关技术支持,协助电影拍摄制作。原本架在伸缩臂的大型遥控头,被替换成两台Ronin 2,整体不仅变得小巧,还能实现更加平稳、丰富的运镜,操控也更简易。在大量的动作戏中,一次拍摄就能获得多个景别、多个焦段。 例如骑兵冲锋,每一次拍摄都具有危险性,如果用单机位反复地换机位、调整灯光,不仅浪费时间,也增加了演员表演的难度。Ronin 2的多机拍摄成为了最佳解决方案,在一次表演中可以得到更多镜头。 而电影结尾中,姬发在麦田上骑着雪龙驹,迎着朝阳奔跑。这是一个复杂的空拍镜头,想拍出恢弘的场面,日出光线的把控尤为关键,。 如果使用直升机或者大机架拍摄,巨大的噪音会让马儿会非常紧张,而且很难实现低空拍摄时的平滑运镜,于是一体式的航拍机成了最佳选择。 剧组使用Mavic Pro勘景,正式开机使用DJI Inspire 2拍摄,来实现轨道级空中镜头。导演乌尔善表示:“前期的地面拍摄基本是8K画质,而Inspire 2的稳定性和影像精度非常好,成片和其他设备已经融为一体了。
没开玩笑,LG 做出了钢铁侠MARK 5电视
最近厂商们好像喜欢在电视上动些小心思,都试图打破电视使用场景的限制,三星前脚发布了一款专门放在室外的户外电视,后脚 LG 就打算让用户提着电视去真正的户外观看。 StanbyME Go 就是这样一款奇特的电视, LG 在本月中将其上架官网, 27 英寸和 1080P 的屏幕说出来并不吸引人,可如果我说它能折叠成箱子带出门的话,阁下又将如何应对呢。 现实版的「MARK 5」还远未到来,但在此之前你可以把 StanbyME Go 当作平替,折叠后的 StabnyME Go 尺寸为 67cm × 11cm × 43cm(长×宽×高),和一个普通的手提箱相差无几,甚至会比普通手提箱更薄一点。而 15 斤的重量让这款产品无论是体积还是重量都非常适合拿出门。看得出来 LG 在这款电视的便携性上下了很大功夫。 当然除了便携还不够, LG 考虑到不是所有户外场景都会有供电设备,所以还贴心的为 StanbyMe Go 内置了一块电池,这块电池可以给电视提供三个小时的续航。(续航时间刚好够用户看完《复仇者联盟 3》) 完成了便携体验和户外体验的设计后,也不能忘了使用体验。 1080P 的清晰度参数虽然不是很出众(为电池续航考虑的话, 1080P 的清晰度倒也情有可原),但 StanbyME Go 搭载了 Dolby Vision ,因此这款产品在色彩还原度、对比度和亮度上应该会有不错的表现,不过 LG 并没有公布这款电视的峰值亮度信息。 四个 20 瓦功率的扬声器搭配上 Dolby Atmos ,除了用它来看电影,听音乐也是个不错的选择。如果你不想看电视也不想听音乐的话, StanbyMe Go 内置了 8 个主题氛围,从噼啪作响的壁炉到海浪拍打的沙滩,总有一款主题能在你需要的时候提供合适的氛围。 StanbyME Go 还提供三种使用方式,用户可以把屏幕放平,和好友下一场紧张刺激的国际象棋,或是放歌时搓动屏幕当一回顶级 DJ 。也能横放屏幕观看电影或享受主题氛围,更可以将屏幕旋转 90 度以纵向模式刷会抖音,甚至遇到危险时,你还能把它折叠成手提箱形态防身(死亡搁浅快递员附体)。总而言之 StanbyME Go 不仅没有因为便携损失娱乐体验,反而还将其丰富了。 StanbyME Go 和普通智能电视一样,可以下载软件、可以观看流媒体内容, LG 还为其提供了 300 多个免费的体育、电影、电视频道,同时也支持通过 iPhone 或 Android 共享屏幕,用户可以选择用遥控、语音或触屏三种方式操控 StanbyMe Go 。 不过在户外没有网络的情况下, StanbyME Go 很大程度需要依靠用户的热点来实现某些功能(对网速要求不高,但对流量要求挺高),这款具备多功能娱乐体验的 27 寸便携电视目前售价为 999.99 美元(约 7200 人民币)。 高情商说法,这是市面上能买到的最优秀的便携式智能电视。低情商说法,笔记本电脑除了小一点,其他体验大差不差。
下一代 iPad Pro 将迎来五年来最大更新
苹果 CEO 库克曾经说过:「iPad Pro 是史上最强大的 iPad,它为用户提供了与 MacBook 相媲美的性能。」 但当库克在发布会上通过 iPad Pro 演示重负载应用和对标 MacBook 后,人们开始第一次发现,原来 iPad 距离笔记本电脑并不遥远,甚至也有机会取代笔记本电脑。 而观照当下,这一想法正在加速成为现实。 据彭博社记者 Mark Gurman 爆料,下一代 iPad Pro 有望首次采用 M3 芯片。 标准版 M3 芯片或将采用 3 纳米制程工艺,CPU 和 GPU 核心数量和 M2 相同,具有 8 个 CPU 核心(4 个性能和 4 个效率), GPU 核心数量达到 10 个,图形处理能力进一步提升。 知名科技博主 Jon Prosser 曾经爆料 M3 芯片在 Geekbench 5 上的单核跑分可以达到 1920 分,多核跑分可以达到 8900 分,这与 M2 芯片的测试结果相比,单核提升了 11.8%,多核提升了 20%。 因此,相信在搭载 M3 芯片之后,下一代 iPad Pro 在性能方面会迎来较大的跃升。 芯片是 iPad Pro 的大脑,屏幕则是 iPad Pro 的脸面,下一代 iPad Pro 将首次采用 OLED 屏幕。 这一信息已早早传递给上游产业链,此前市场研究公司 Omdia 称,苹果供应商或将于 2024 年第一季度开始大规模量产 OLED 显示屏,并共有 11 英寸和 13 英寸两种规格。 而当前的 iPad Pro 于 2022 年 10 月份发布,包含了 11 英寸和 12.9 英寸两种规格。 其中 11 英寸 iPad Pro 采用的是 LED 背光显示屏,支持 P3 广色域,支持高达 600 尼特最大亮度。 而 12.9 英寸 iPad Pro 采用的是 mini-LED 背光显示屏,支持 P3 色域,支持高达 1600 尼特最大亮度,背光源由 10000 个微型 LED 灯组成,这些 LED 灯还会实现分区控制背光。 OLED 显示屏采用自发光的技术,每个像素都可以独立发光,不需要额外的背光源,因此在显示黑色或暗色内容时,相比 mini- LED 显示屏,可以显著节省能耗。 ▲ 图片来自:nanolumi 12 英寸的 iPad Pro mini-LED 显示屏支持高达 1600 尼特最大亮度,但要想在 OLED 上实现同样效果可并不容易。 高亮度模式会加速有机材料的分解和降解过程,进而可能缩短显示器的寿命,产生「烧屏」或「像素老化」现象,即长时间显示高亮度内容可能导致某些区域的像素变暗,引发不均匀显示问题。 ▲ 图片来自:panoxdisplay 对于「烧屏」所衍生出种种问题,谋定而后动的苹果显然早有准备。 据韩国网站 The Elec 报道,下一代 iPad Pro 的 OLED 显示屏将采用「双堆叠串联 OLED」,通过在红绿蓝(RGB)结构中将发光层(EML)堆叠成 2 层,形成「红色+红色、绿色+绿色、蓝色+蓝色」的结构。 与单层 OLED 显示屏相比,双层结构显示屏的屏幕亮度可扩大 2 倍,使用寿命可延长 4 倍。业内人士透露,由于 iPad 往往使用的时间比较长,所以苹果才会要求未来 iPad 产品采用双层结构,此外,双层 OLED 显示屏未来也将会延伸到 MacBook 与 iMac 等产品当中。 然而,这种结构堆叠必然会增加制造的工艺难度和成本,因为它需要两个发光层以及采用低温多晶氧化物(LTPO)薄膜晶体,因此需要增加更多精密的金属遮罩(FMM),从而导致成本相对较高。 今年初,有报道提到苹果、三星和 LG 就 OLED 显示屏价格展开谈判,其中 11 英寸显示屏供应价格约 270 美元、13 英寸约 350 美元,相较之下,10 英寸普通 OLED 显示屏价格在 100-150 美元。 产品成本往往与售价相挂钩,苹果在为产品投入大量资源的同时,可能会根据成本情况进行必要的定价调整。 当前,11 英寸 iPad Pro 起售价 6799 元起,12.9 英寸 iPad Pro 起售价 9299 元起,此前有消息称,下一代 iPad Pro 的起售价有可能突破万元。 其他细节方面,据彭博社记者 Mark Gurman 爆料,下一代 iPad Pro 将与重新设计的妙控键盘配件一起推出,新的触控键盘将提供更大的触控板,届时,iPad Pro 整体的观感将会更像笔记本电脑。 值得注意的是,苹果不太可能在今年秋天推出新款 iPad Pro 系列,9 月份的秋季发布会会更聚焦于 iPhone 和 Apple Watch,下一代 iPad Pro 预计要到 2024 年春季或初夏才会发布。 在 Mark Gurman 看来,下一代 iPad Pro 将会是 2018 年以来最重大升级的改变。 此言不虚,自 2018 年以来,iPad Pro 系列的创新几乎陷入了停滞的怪圈,外观几乎就没变过,大多是基于内部硬件的「小打小闹」。 而此次所泄漏的关于外观和硬件部分的信息,似乎也预示着下一代 iPad Pro 将会是近五年来最为大刀阔斧的更新。 更重要的是,伴随着 iPad Pro 性能的史诗级进化,加之轻量化办公文化的盛行,我们会察觉到一种趋势:平板与笔记本电脑之间的硬件界限渐趋模糊。 13 年前,乔布斯在向世人展示 iPad 时,将之定义为一台介于手机和笔记本电脑夹缝之间的设备,代表着计算技术的未来方向。 然而日新月异,作为 iPad 举足轻重的子集,未来的 iPad Pro 更像是介于手机和电脑之间的第三块屏幕。 苹果依然试图保持 Mac 和 iPad Pro 之间的一些差异,以确保每个设备都能够在其自身的领域内发挥最佳效果。 但为了提振消费者的换机需求, M3 芯片的性能加持,更大面积的触摸板、更轻薄更持久的 OLED 显示屏,却又给 iPad Pro 入侵 MacBook 领地按下了「快进键」,彷佛成了平板与笔记本电脑之间竞争的一个缩影。 加速前进并非意味着瞬间就能到达终点。的确,除了硬件部分,在 iPadOS 系统生态的桎梏下,那句「你的下一台电脑又何必是电脑」的广告语想要「梦想成真」也绝非易事。 但幸运的是,下一代 iPad Pro 所映射出的技术展望总归让我们看到未来平板的想象。
62家企业通过深度合成备案;文心一言开放首日答3342万问题;Salesforce已投11家AI创企
1、华为阿里等62家企业通过二批深度合成算法备案 2、Meta发布AI基准测试工具FACET 3、Meta宣布扩大DINOv2基础模型授权 4、OpenAI发布AI课堂教学指南 5、谷歌生成式AI搜索服务首登印度与日本 6、马斯克X将收集用户生物识别信息 7、微软AI双肩包专利:实时自动识别周围环境 8、DeepMind联创:建议限供芯片来确保AI安全 9、百度文心一言开放首日 回复3342万个问题 10、腾讯与中国宋庆龄基金会发布“AI编程第一课” 11、云从科技:目前约有50%以上订单源于智慧治理 12、昆仑万维:多模态大模型进入实验性训练阶段 13、猿辅导AI界面设计工具Motiff上线 14、微博上线“明星AI情感伴聊”功能 15、新壹科技宣布通过深度合成服务算法备案 16、创新奇智发布工业大模型产品矩阵 17、达观数据推出“曹植”大模型一体机 18、绿盟科技发布安全行业大模型“风云卫” 19、百家云发布百问大模型 20、福昕软件:暂未计划对AIGC功能单独收费 21、苏州智能洗宠机创企获天使轮融资 22、IBM重返人脸识别市场 23、受益于AI热潮 戴尔上调全年业绩预期 24、联想发全球首个16英寸液冷游戏本,搭AI芯片 25、Science论文:AI的“嗅觉”已媲美人类鼻子 26、AI识图辨别化学混合物成分 精确度达人眼两倍 27、软体机器人装置用AI控制药物释放剂量 28、Salesforce已投资11家AI创企 29、AI英语学习平台Speak获新融资 OpenAI参投 30、CoreWeave出售员工股票 估值至少60亿美元 31、传Cohere与摩根大通、高盛谈新融资 32、美国最大报业集团暂停使用AI撰文 33、三星推出AI智能食谱应用程序 1、华为阿里等62家企业通过二批深度合成算法备案 智东西9月1日消息,今日,网信办官网公开发布第二批境内深度合成服务算法备案信息。附件显示,第二批有阿里达摩院、华为、360奇虎等共62家企业、110个算法通过备案。《互联网信息服务深度合成管理规定》第十九条明确规定,具有舆论属性或者社会动员能力的深度合成服务提供者,应当按照《互联网信息服务算法推荐管理规定》履行备案和变更、注销备案手续。 2、Meta发布AI基准测试工具FACET 8月31日,Meta宣布推出一个新的AI计算机视觉综合基准测试工具FACET,用于评估计算机视觉模型在分类、检测、实例分割和视觉定位任务中的公平性。该数据集由32000张包含50000人的图像组成,由专家人类标注者对人口统计属性(如感知的性别表现、年龄组)、额外的身体属性(如感知的肤色、发型)、与人相关的类别(如篮球运动员、医生)进行标注。FACET还包含SA-1B中69000个口罩的人、头发和服装标注。 FACET仅用于研究评估目的,不能用于训练。Meta发布数据集和数据集浏览器的目的是使FACET可以成为计算机视觉模型的标准公平性评估基准,并帮助研究人员在更具包容性的人口统计属性集中评估公平性和鲁棒性。 3、Meta宣布扩大DINOv2基础模型授权 8月31日,Meta宣布扩大其DINOv2基础模型的授权范畴。DINOv2是一个通过自我监督学习训练产生通用特性的先进计算机视觉模型,现在Apache 2.0许可下可用。Meta还发布了一系列基于DINOv2的密集预测模型,用于语义图像分割和单目深度估计,以提供更大的灵活性,让开发人员和研究人员能够更好地探索其在下游任务中的功能。 4、OpenAI发布AI课堂教学指南 OpenAI今日发布新博客文章,分享了其为教育工作者在课堂上使用ChatGPT的教学指南,包括使用AI进行教学的示例、推荐的提示词、ChatGPT工作原理及其局限性的解释、常见问题的解答、AI检测器的功效和偏见等内容。教育工作者可使用ChatGPT进行角色扮演,创建AI导师,或者根据课程材料构建测验、测试和课程计划,抑或是提供翻译帮助、提高英文写作水平和练习英文对话,以及教导学生提高批判性思维。 5、谷歌生成式AI搜索服务首登印度与日本 8月30日,谷歌宣布生成式AI搜索服务SGE将首次登陆美国以外的国家,率先在印度和日本推广。日本用户可以用日语,而印度用户可以选择使用英语、印地语。 6、马斯克X将收集用户生物识别信息 马斯克收购的社交平台X(原推特)近日更新了其隐私政策,计划收集用户生物识别信息数据。其新政策写道:“基于您的同意,我们可能会出于安全、安保和身份识别目的收集和使用您的生物识别信息”。 X还计划收集有关用户工作和教育经历的信息:“我们可能会收集和使用您的个人信息,为您推荐潜在的工作,在您申请工作时与潜在雇主分享,使雇主能够找到潜在的候选人,并向您展示更多相关的内容。” 7、微软AI双肩包专利:实时自动识别周围环境 据美国商标和专利局最新公示,微软早些时候今年5月提交了一项智能双肩包专利。该双肩包整合了AI技术,能够自动识别佩戴者周围环境中的对象,可自动响应用户聊天请求、访问云端信息以及和其它设备交互。它具有上下文感知功能,可通过感知环境并用AI来理解上下文。 用户可背着这个智能双肩包去滑雪,双肩包通过扫描周围环境,能告诉用户是否越界。另一个例子是用户站在音乐海报,让双肩包自动创建日历项,提醒购票和参加音乐会。甚至它能在超市自动检测过去1-2周的价格和打折情况,并对比其它超市的价格情况。 8、DeepMind联创:建议限供芯片来确保AI安全 Inflection首席执行官兼DeepMind联合创始人Mustafa Suleyman在接受英国《金融时报》采访时谈道,主导AI训练的英伟达芯片的销售应与AI安全使用的承诺挂钩。美国政府应限制向同意安全和合乎道德地使用该技术的买家出售英伟达芯片。Suleyman认为,AI的“指数轨迹”意味着两年后,AI开发中心的大型语言模型将比OpenAI的GPT-4强大100倍。他补充说,这证明采取实际行动是合理的,例如限制芯片销售。 9、百度文心一言开放首日 回复3342万个问题 据百度微信公众号今日发文,8月31日0点至24点,百度官方平台数据显示,文心一言开放首日共计回复网友超3342万个问题。当天文心一言APP出现在多家应用商店热榜中,并迅速登顶应用商店排行榜。 10、腾讯与中国宋庆龄基金会发布“AI编程第一课” 今日,腾讯与中国宋庆龄基金会共同发布“AI编程第一课”公益项目,为全国零基础青少年提供AI和编程启蒙平台,微信搜索“腾讯AI编程第一课”,即可通过官方小程序免费体验。 “AI编程第一课”8月20日内测以来,用户人均打开2.5次,人均体验时长超过40分钟。该项目对青少年计算思维能力和AI素养提升明显,此前北京师范大学以问卷调查、访谈等方式,对比小规模学生体验“AI编程第一课”前后表现,评估结果显示,实践“AI编程第一课”后,其计算思维整体均值提升83.9%。 该项目由北京师范大学任学术指导单位,邀请全球顶尖高校专家联合参研。“AI编程第一课”首批上线内容结合中国航天、未来交通两项国家重大科技议题,原创趣味探索故事,通过剧本式、“玩中学”的方式,让青少年在1小时的学习实践中认识AI和编程。“AI编程第一课”获教育部校外教育培训监管司、共青团中央宣传部、全国妇联家庭和儿童工作部、中国科协中国科学技术馆四部门联合推荐。 11、云从科技:目前约有50%以上订单源于智慧治理 财联社8月31日电,云从科技近日在业绩说明会上表示,目前的订单落地方面还不完全是基于模型,因为模型真正落地还需要一定的周期。目前大概有50%以上还是源于智慧治理,智慧出行方面大概占比19%,智慧金融是在13%,剩下的是智慧商业、泛AI等领域,公司后续会不断调整结构,包括在手订单和潜在商机方面都在从G端向B端及消费端去转变和调整。 12、昆仑万维:多模态大模型进入实验性训练阶段 根据昆仑万维8月30日发布的投资者关系活动记录表,昆仑万维此前已成功入选第一批北京市通用人工智能产业创新伙伴计划成员名单,成为北京市首批模型伙伴。该公司在硬件端投入上亿美元,构建了自主可控的算力集群,目前已能满足文本大模型的训练优化以及未来多模态大模型的训练需要。其多模态预训练大模型已进入实验性训练阶段。 昆仑万维以大模型为基石,构建了AI大模型、AI搜索、AI游戏、AI音乐、AI动漫、AI社交六大AI业务矩阵,8月23日正式发布AI搜索产品天工AI搜索;首款AI游戏将在8月25日亮相德国科隆游戏展,预计一年内正式上线;AI社交和AI动漫产品预计于年内上线。其Opera One旗舰浏览器内置原生AI助手“Aria”已在全球180多个国家和地区上线,用户数在两个月内突破百万大关。 13、猿辅导AI界面设计工具Motiff上线 猿辅导日前公布其AI驱动的用户界面设计工具Motiff。该软件可以让人与AI共同协作,让设计团队的工作更加高效。Motiff支持用AI扫描并识别设计稿中的组件和样式,将组件和样式分类整理,并提供查看来源功能以便回溯使用场景,助力设计团队省时提效,更好地实践设计系统。官网提供了申请试用入口。 通过使用“AI魔法框”工具,设计师可以借助AI快速找到合适的组件,也可以给文本替换合适的样式,并将它们摆放在正确的位置。“AI布局”支持一键启动,用AI将设计界面结构化,设计师无需进行繁琐的布局设置,即可轻松进行修改边距间距、移入移出子图层等结构化调整,也可以一键回归自由设计。 14、微博上线“明星AI情感伴聊”功能 据全天候科技8月31日报道,近日,微博推出“明星 AI情感伴聊”功能,用户向明星发送私信并授权使用该功能后,专属的AI助手将模拟明星的聊天方式和风格进行自动回复,以情感陪伴提升用户体验。目前,演员李兰迪的“AI情感伴聊”已率先上线,微博将陆续邀请更多明星开启该功能。当前该功能仅支持用户端发送文本类型消息,未来将进一步实现非文本格式消息的识别及发送。由AI助手发送的消息都将以专属样式呈现,以便用户区别。 15、新壹科技宣布通过深度合成服务算法备案 智东西9月1日消息,据新浪科技报道,新壹科技今日宣布通过境内深度合成服务算法备案信息备案。用户可以登录新壹科技官网,使用秒创等产品体验新壹视频大模型在图文生成、视频生成、数字人播报等领域的功能。 16、创新奇智发布工业大模型产品矩阵 今日,企业级AI解决方案供应商创新奇智举办“奇智孔明AInnoGC”工业大模型产品矩阵发布会,会上发布了150亿参数的工业大模型AInno-15B、大模型服务引擎以及三款基于大模型的生成式AI应用产品,包括生成式工业机器人任务编排应用“奇智明达ChatRobot”、生成式企业私域数据分析应用“奇智明数ChatBI”以及生成式企业私域知识问答应用“奇智明睿ChatDoc”,并对三款应用进行了现场演示。 17、达观数据推出“曹植”大模型一体机 《科创板日报》1日讯,在2023INCLUSION-外滩大会召开前夕,达观数据推出私有化“曹植”大模型一体机,内置自研的“曹植”大模型,支持三方开源模型库,可在企业内部署大模型应用。据了解,其10B大模型一体机标准版匹配英伟达A100显卡;10B大模型信创一体机、50B大模型一体、100B大模型一体机、文档智能解析一体机等信创版配置华为昇腾910、华为昇腾310、燧原-云燧T20加速卡,同时扩展寒武纪、沐曦等国内主流AI加速卡和GPU。 18、绿盟科技发布安全行业大模型“风云卫” 据钛媒体今日报道,绿盟科技发布安全行业垂直领域大模型绿盟“风云卫”。该模型是基于海量安全专业知识训练,构建的一套覆盖安全运营、检测响应、攻防对抗、知识问答等多种场景的网络安全运营辅助决策系统,目前相关产品已经开启试用。 19、百家云发布百问大模型 8月31日,百家云发布专为企业私有化量身打造、面向大模型垂直应用场景的一站式AIGC场景化平台“百问大模型”。百问大模型在保证企业数据安全的基础上,可帮助企业低成本接入各类AIGC服务,解决企业应用模型技术的现实困难。据介绍,百问大模型已在金融、政务、汽车、教育等多个领域深化训练,百家云升级AIGC能力的产品也已经与多家行业头部客户达成试点意向。 百问大模型具有五大优势:能够保障企业数据安全、零代码快速生成应用、集中管控企业知识库、国产大模型满足信创、私有化部署自主可控。它同时具备与企业现有系统结合Copilot化,以及基于百问大模型研发全新产品的能力。百家云现场展示了百问大模型的五个应用案例,分别是智能大模型AI客服、公文写作、个人AI助理、数字人互动直播、营销文案辅助。 基于百问大模型,百家云直点播、百家云SCRM等已有SaaS产品也全面AI升级。百家云直点播产品已能提供成熟的AIGV视频制作平台、数字人专属定制、AI智能助手、AI智能大纲、AI学伴五大升级服务。在大模型技术加持下,百家云SCRM主要对公众号、SCRM系统及企业微信三大应用场景下的功能进行了优化。 20、福昕软件:暂未计划对AIGC功能单独收费 福建PDF龙头福昕软件8月31日发布投资者关系活动记录表,披露目前AIGC功能尚只集成在海外版PDF Editor Cloud供客户使用。该公司暂时没有计划对AIGC功能进行单独收费,而是希望通过AIGC的赋能增加客户的粘性,更多使用公司产品。2023Q2福昕软件的续费率为93%,如果能上升到95%,就意味着客户终身价值将提高40%。 其海外版PDF Editor Cloud至今已历经4次版本更新,最新版本中AI助手的enhance writing功能扩展了多样化的表述风格选项及长短句选项。福昕软件将持续在云端编辑器产品上对AIGC功能进行开发和测试,桌面端编辑器产品也正在加速集成AIGC技术。 21、苏州智能洗宠机创企获天使轮融资 据IT桔子8月31日报道,苏州无人智能洗宠机器研发商硕林宠物近日获得近千万天使轮战略投资,由浙江莲塘创业投资管理有限公司独家投资。 硕林宠物成立于2014年,专注于无人智能宠物健康设备的研发、生产及销售业务,主要产品为无人智能洗宠机。其本轮融资主要用于产品研发、运营团队扩编、全国点位铺设和线上平台升级等。 22、IBM重返人脸识别市场 三年前宣布放弃人脸识别的IBM,如今签署了一份价值6980万美元的内政部生物识别匹配器平台合同,后期阶段会引入用于移民目的的人脸识别技术,以将个人照片与数据库中存储的图像进行匹配。但IBM发言人Imtiaz Mufti否认其合同工作与其2020年承诺相冲突。 “IBM不再提供通用人脸识别,并且根据我们2020年的承诺,不支持使用人脸识别进行大规模监控、种族定性或其他侵犯人权行为。”Imtiaz Mufti说,“内政部生物识别匹配器平台和相关服务合同不用于大规模监视。它支持警察和移民部门根据指纹和照片数据数据库识别嫌疑人。它不具备视频摄取功能,而视频摄取通常是支持人群中的生物识别使用所必需的。” 23、受益于AI热潮 戴尔上调全年业绩预期 据路透社报道,戴尔科技8月31日上调全年营收和利润预期,因受益于AI的繁荣及几个月后计算机硬件和服务器产品需求的稳定。由于大型科技公司对AI的投资不断增加,该公司对其PowerEdge服务器和与英伟达合作的生成式AI设计的需求预计将增加。戴尔公布的第二季度营收和每股收益高于分析师预期。受AI服务器需求增加的推动,其第二季度服务器和网络收入为42.7亿美元,较第一季度增长11%。戴尔预计全年营收在895亿美元至915亿美元之间。 24、联想发全球首个16英寸液冷游戏本,搭AI芯片 刚刚联想在2023柏林国际电子消费品展览会(IFA)同期发布了全球首款16英寸液冷游戏本、联想首款游戏掌机、裸眼3D显示器等十余款新品。 联想Legion 9i是全球首款配备独立液体冷却系统的16英寸游戏笔记本电脑,同时,其还通过AI芯片对笔记本电脑进行调校。 据称联想LA-2 AI芯片的智能FPS功能直接与显示器连接,可以跟踪每秒帧数并自动调整 GPU和CPU的功率,确保输出最大FPS。 Legion Coldfront集成液体冷却系统可以让Legion 9i能够输出最大230W TDP,重量控制在了2.56公斤。该系统在GPU达到84°C时启动,加速冷却GPU。 Legion拯救者首款Windows掌机Legion Go支持搭配联想Legion眼镜使用,Legion眼镜是一款可穿戴虚拟显示器,其屏幕采用Micro OLED技术。 此外,联想发布了一台裸眼3D显示器——ThinkVision 27 3D显示器,裸眼可提供2D/3D 兼容性,支持实时眼球追踪,其为联想在VR显示技术以及其元宇宙战略中的重要布局和动作。 25、Science论文:AI的“嗅觉”已媲美人类鼻子 国际顶级学术期刊Science今日发表一篇新论文,介绍了用AI模仿人类嗅觉能力的研究进展。德雷克塞尔大学研究团队用图神经网络生成了一个主要气味地图(POM),它能保留感知关系,并对以前未表征的气味进行预测。该模型在描述气味质量方面与人类一样可靠:让AI嗅探400瓶未知液体的气味,并根据化学结构判断在每个小瓶监测到的是55种气味种的哪一种,结果,AI推断气味的评分比排名中间的人类志愿者的评分更接近小组成员人的均值。团队还生成了50万个假设的未知分子的化学结构,AI很快就推断出它们的气味。通过应用简单、可解释、有理论基础的转换,POM在其他几个气味预测任务上优于化学信息学模型。 26、AI识图辨别化学混合物成分 精确度达人眼两倍 《科创板日报》1日讯,据《工业与工程化学研究》杂志8月30日报道,日本北海道大学的研究人员开发了一种机器学习模型,只需使用样品的照片就可以区分固体化学混合物的组成比例。该模型是以糖和盐的混合物作为测试案例来设计和开发的。经过训练的模型的精确度大约是团队中最专业的成员肉眼精确度的两倍。 27、软体机器人装置用AI控制药物释放剂量 国际学术顶刊Science的子刊Science Robotics在8月30日发表一篇新论文,介绍了由爱尔兰戈尔韦大学和麻省理工学院研究团队实现的一项医疗设备技术突破。研究人员创建了一种基于软体机器人的智能药物输送装置,可在输送药物的同时感知药物何时开始被排斥,并能借助AI改变形状以调整释放的药物剂量,同时还可减小疤痕组织的影响。该技术具有长期疗效和持续药物剂量的潜力。 28、Salesforce已投资11家AI创企 据The Information 8月31日报道,自5月以来,美国云计算SaaS巨头Salesforce已投资11家AI初创公司,其中包括明星生成式AI独角兽企业Anthropic、Cohere、Runway、Typeface,以及估值高达45亿美元的开源代码平台Hugging Face。 29、AI英语学习平台Speak获新融资 OpenAI参投 据路透社8月31日报道,AI英语学习平台Speak周四宣布已获1600万美元新融资,由风险投资家Lachy Groom领投,现有投资者OpenAI Startup Fund以及Dropbox创始人Drew Houston和Arash Ferdowsi等新投资者参投。Speak成立于2016年,迄今累计融资达6300万美元,将有助于该公司进军国际市场。 30、CoreWeave出售员工股票 估值至少60亿美元 据The Information今日报道,美国GPU云服务商CoreWeave已聘请摩根士丹利向投资者出售员工股票,估值至少为60亿美元,是其5月份股权融资估值的3倍。该交易涉及出售价值约5亿美元的现有普通股,约占CoreWeave股票的8%,具体取决于最终估值。知情人士称,CoreWeave的3名联合创始人以及一些员工预计将参与此次出售。CoreWeave正在寻求的交易条款意味着,该股票的潜在买家可能需要将该公司的估值定为2023年预计收入的12倍以上,大约是上市云公司平均远期收入倍数的2倍。 31、传Cohere与摩根大通、高盛谈新融资 据彭博社8月31日报道,知情人士称,加拿大生成式AI创企Cohere正在接受摩根大通和高盛集团的咨询,了解本轮潜在融资事宜,需求更高估值。谈判尚处于早期阶段,该轮融资的细节尚未确定。 32、美国最大报业集团暂停使用AI撰文 据《华盛顿邮报》8月31日报道,美国第一大报业集团Gannett发声明称,Gannett已暂停使用AI工具LedeAI撰写文章。该集团一直在试验在其地区出版物中使用LedeAI进行AI体育报道,但很快被读者们指出其中许多文章缺乏细节,写得很糟糕,语气生硬,措辞怪异。 33、三星推出AI智能食谱应用程序 8月30日,三星推出了一款“个性化的、AI驱动的食物和食谱应用程序Food。这款应用程序覆盖全球104个国家,支持8种语言,将通过超过160000种可用食谱提供美食体验。它借鉴了几年前三星收购的应用程序Whisk的食品数据库,利用AI根据饮食偏好和喜欢的菜肴类型,为个性化的日常饮食计划提供建议。到今年年底,三星计划将三星健康与Food应用整合,以便实现BMI和卡路里消耗等参数的无缝同步,同时提供饮食管理建议。
人工智能热潮将安圭拉的“ai”域名变成数字金矿:今年的域名销售收入可能占其GDP的10%
站长之家(ChinaZ.com) 9月1日消息:据彭博社周四发布的文章报道,安圭拉是加勒比海地区一个小型的英国岛屿属地,在今年可能会因为其「.ai」顶级域名而获得多达 3000 万美元的收入。 过去一年,人工智能(AI)的兴趣急剧上升使得该国的「.ai」顶级域名对于科技公司尤其具有吸引力。这些收入对安圭拉的经济来说非常重要,该国主要依靠旅游业,而新冠疫情对其产生了影响。 与如今 AI 领域中不断翻涨的数十亿美元相比,来自域名的 3000 万美元或许不算什么,但由于其总面积只有 35 平方英里,人口只有 15753 人,因此安圭拉并不会对此抱怨。像 GoDaddy 这样的注册机构必须向安圭拉支付固定价格——每 2 年 140 美元的注册费用,而由于需求量的上升,价格也在上涨。 据彭博社称,安圭拉在 2021 年仅从「.ai」域名注册中获得了仅 7.4 万美元的收入,但自 OpenAI 去年发布 ChatGPT 以来,一切都发生了变化。这次发布引起了巨大的人工智能热潮、恐惧和投资。已经管理安圭拉「.ai」域名几十年的 Vince Cate 告诉彭博社,过去一年中,.ai 注册实际上翻了一番。「自 11 月 30 日以来,这里的情况非常不同,」他说。 自 1995 年以来,安圭拉一直负责分配「.ai」域名的网址。各国于 1985 年首次获得自己的顶级域名(ccTLD,或国家代码顶级域名),包括 .us(美国)、.uk(英国)和 .de(德国)等域名。这些 ccTLD 最初旨在让国家/地区在互联网上具有独特的地位,通常主要用于针对这些特定国家/地区或其居民的网站。 埃隆·马斯克 (Elon Musk)的 xAI、Facebook、谷歌、微软等公司以及蓬勃发展的行业中的许多初创公司都已经拥有 .ai 域名。 随着时间的推移,图瓦卢——拥有 11,000 人口的太平洋岛国——也受益于其自己的国家代码。它的「.tv」域名被 Twitch 等多个以视频为中心的网站使用。2019 年,图瓦卢通过租赁域名赚取了 710 万美元,约占政府总收入的 8%。 当顶级域名在其他用户心目中已经承担了更多的意义和广泛的用途,尤其是当它们的缩写恰好代表其他含义时,像在这种情况下的 AI 代表「人工智能」。因此,如 Stability.ai 和 Character.ai 等知名的人工智能初创公司选择以「.ai」结尾的网址,这对岛屿的预期收入产生了重大贡献。 虽然一些专家预计「人工智能淘金热」最终可能会导致「.ai」域名市场降温,但据彭博社报道,这已经对安圭拉的经济产生了重大影响。 从「.ai」域名注册中获得的收入被估计占该地区国内生产总值的一定比例(2021 年为 3 亿美元),根据联合国最新数据,2021 年安圭拉的年 GDP 为 2.88 亿美元。这意味着 .ai 域名的价值可能约占其国内生产总值的 10%。 安圭拉是一个例子,展示了即使是一个小加勒比海岛屿也可以从全球科技繁荣中受益。
Pixel 8 官方泄密,就差手感不知道了
Google 在昨天正式官宣发布会日期,将在 2023 年 10 月 4 日为消费者带来自家新旗舰 Pixel 8 系列。 说来也奇怪,苹果和 Google 作为两家科技巨头,前者在防止新品消息泄露上费尽心思,甚至在去年上演了一出引蛇出洞的大戏。反观后者, Pixel 系列产品几乎成为有史以来保密工作最差的科技产品,甚至有的时候泄密者不是别人,正是 Google 自己。 在官宣发布会日期的前一天,有 X 用户指出, Google 官网里订阅和服务的页面上,有张一名男子手持 Pixel 8 Pro 打电话的宣传图。虽然从宣传图中我们看不到任何配件信息,但至少背面外观已经确定了—— Pixel 8 Pro 的镜头模组设计会从 Pixel 7 Pro 的感叹号设计变为完整的药丸设计。 除此之外, Pixel 8 系列的其他规格信息也早已有了相关爆料。 首先是相机硬件的更新, Pixel 系列一直以软件著称,它常常能用非旗舰级的硬件搭配顶级的算法,给予其不俗的拍照表现,但这不代表 Google 不舍得更新硬件, Pixel 8 系列主摄都会升级为 GN2 传感器, Pixel 8 Pro 的超广角镜头也会从 IMX 386 升级为 IMX787 。(Pixel 8 超广角镜头保持不变) 同样升级的还有 Pixel 8 的相机软件, Goole 对其进行了一些细微的调节,以适应用户的使用习惯 Pixel 8 Pro 还会加入一枚新的温度传感器,幽默的是,发布会还没开始,这枚传感器的使用示范就已经被爆料出来了。从图中可以看出,这枚传感器主要用于测量体温,也有报道称,该传感器同样能用来测量物体温度。 屏幕方面, Google 将 120 Hz 可变刷新率下放给了 Pixel 8,但 Pixel 8 最低只能降至 10 Hz ,Pixel 8 Pro 则支持下降至 5 Hz。此外 Pixel 8 的屏幕较上代不会有太大改变,而 Pixel 8 Pro 的分辨率将升级为 3120 x 1440 ,峰值亮度提高至 1600 尼特,相比上代有提升但提升不大,且 Pixel 8 Pro 会采用直屏设计。 Pixel 8 系列电池容量升级不大,甚至 Pixel 8 Pro 比上代少了 50 mAh ,好消息是,该系列充电速度都将获得升级, Pixel 8 支持 24 W 无线充电和 20 W 无线充电, Pixel 8 Pro 的有线、无线充电均升级,分别是 27 W 和 23 W 。跟国产厂商比的话还有些距离,但总归是升级了。 Pixel 8 Pro 搭载了 12GB LPDDR5 运存,最高内存达到 512 GB ,且有望搭载超声波指纹传感器,但不清楚这是全系搭载还是 Pixel 8 Pro 的专属。同时爆料指出 Google 可能会让 Pixel 8 系列成为支持更新最久的机型,如果爆料准确的话, Pixel 8 用户有望从 Android 14 支持更新到 Android 19 。 还有其他硬件方面的小升级,比如 Pixel 8 系列有望通过 USB-C 连接显示器,理论上 Pixel 8 系列能以此访问原生 Android 桌面模式,在此之前这个模式从未正式发布过。而且全系列都将支持 Wi-Fi 7 ,但只有 Pixel 8 Pro 支持 UWB 。 不得不说 Google 在保密方面做的太不到位了,目前 Pixel 8 系列只有手感没爆料出来了。
只要一句话、30秒,AI就能做个PPT?
“ 的确可能有很多人浪费时间在 PPT 上,就像浪费时间在其他事情上一样。 ” 说这话的不是别人,正是发明 PPT 的老爷子——罗伯特 · 加斯金斯。 而能让 PPT 之父都忍不住吐槽的,其实总结起来就是一句话:天下打工人苦 PPT 久矣。 且不说有些明星,开个记者会都要带个 PPT 了。 不少年轻一代打工人的一生,都要被 PPT 给包圆了。。。 你看中学时要整 PPT 上讲台做 Presentation ,期末复习得熬夜背老师给的 PPT 资料,大学毕业答辩也要搞 PPT 。 现在上班了,周报月报要做 PPT ;老板或者甲方理解能力差,得做个 PPT ;随便开一个会,哪个不得靠 PPT 出来撑场面。 仿佛少了 PPT ,大伙们都不会说话了似的。 而 “ 25 岁,拥有 15 年 PPT 制作经验 ” 的梗,在现在这个社会,完全就不是啥段子好吧。 活脱脱就是一部名叫《 被 PPT 折磨的苦逼的一生 》的电影,结合大伙们的心情,应该还得是黑白默剧。 熬夜肝 PPT , Deadline 前用发量换 PPT ,也成了大家真实的写照。难怪不少人都发出来 “ 做 PPT 就是浪费生命 ” 的感叹。 大伙们似乎忘记了, PPT 诞生的初衷,其实正是为了摆脱以前复杂枯燥的文档,拥抱更加直观丰富的多媒体展示。 屠龙勇士就这样,成了恶龙。。。 而在过去,我还真看不到啥灵丹妙药能改变这现状,毕竟做 PPT ,已经成了各行各业通行的习惯。 但最近差评君觉得大火的 AI ,或许能让 PPT 找回初心。 昨天,百度文库就来了一波更新,在文心一言大模型的助力下,百度文库从大家熟悉的 “ 文档搜索工具 ” ,重构成了 “ 一站式智能文档平台 ” 。 用人话来说其实就是,现在,大伙们能直接用百度文库办公了。 其中最火的功能,就要属 AI 做 PPT 了,光是开放使用的第一天,就有超过 200 万人次在线使用。 差评君也趁热上手试了试,发现做 PPT 这件费心事儿,真马上就可以放心给AI 了。 首先直接点进百度文库的主页,就能发现多了一个小浮窗。 在这个窗口,咱们就能直接打字对 AI 发号施令。 别的先不说,百度文库先用一个 “ 快 ” 字,直接惊艳到了差评君。 因为只用一句话,百度文库用 AI 在 30 秒之内就能生成 PPT 了。 在 “ 介绍一下刘慈欣小说《 三体 》的世界观,做个 PPT ” 的指令下,AI 先迅速列好了大纲。 点击生成 PPT ,并选好你想要的主题风格之后, AI 就立马开始干活。 生成的速度,大伙们可以直接看下面的动图,几乎都是一两秒一页 PPT 的速度在生成。 一份儿二十多页的 PPT ,就这么在几十秒之内整好了。。。 甚至连配图、排版啥的都挑不出啥问题。 要知道和传统纯手打相比,在 “ 旧时代 ” 的办公软件上,光是新建几十个空白的 PPT 页面,就得花去十几秒了。 就拿一篇 5000 字的讲稿与配套 PPT 为例吧,过去咱们从新建开始,到保存结束,得花 2 天时间查资料吧, 1 小时 “ 复制、粘贴 “ , 2 小时的 ” 润色、编辑 ” ,最后半小时调整 “ 居中、行间距 ” 。 总之不掉几根头发、费几杯咖啡,想迅速做个 PPT 几乎比让差评君不拖稿还难。 传统办公软件新建 PPT 的速度 当然单纯只有快可不够,做 PPT 那还得讲究一个内容准确详实、配图精准、还得有时效性。 而且俗话说得好,不怕不识货,就怕货比货。 差评君也立马准备拱个火,拉来了国外大火的 PPT AI 生成工具 Gamma 。 让百度文库和 Gamma 来了一场 PPT 质量大对决。 比如最近 City Walk 这词稀里糊涂地火了,但是说实话,我到现在还不明白 City Walk 和遛弯儿之间到底有啥区别。 所以差评君的第一题是:做个 PPT ,科普一下遛弯儿和 City Walk 。 首先在内容的详实度上,百度文库就先赢了一局,百度文库给出了一份 24 页的 PPT 。 而 Gamma 花了对手近两倍的时间,硬是只做出了 8 页。 百度文库 Gamma 在关键问题的解答还有内容的深度上,差评君觉得都是百度文库走在了前头。 百度文库从空间、目的、参与人群三个方面方面来阐述遛弯儿和 City Walk 之间的差别。 Gamma 则只是简单地列出两个词的定义。 百度文库 Gamma 在 PPT 的后半部,百度文库甚至还贴心地推荐了相关 City Walk 的案例,而 Gamma 则是戛然而止。。。 第一题只能说百度文库完胜。 第二题,差评君则准备测一下 AI 们的时效性。 最近我经常在 B 站刷到 “ 原神启动 ” 的梗,于是第二题目是 “ 做个 PPT 科普一下原神启动的梗 ” 。 结果只能说,又是百度文库走在了前头。。。百度文库从传播方式、同类型梗对比等方面解梗。。。 而 Gamma ,则似乎是犯了 AI 胡言乱语不懂装懂的坏毛病,甚至还一度认为《 阴阳师 》是腾讯出品的游戏。。。 最后一题,差评君还准备从配图的准确性方面,较量一下 AI 。 这题则比较简单,最近诺兰导演的《 奥本海默 》上映了,题目便是 “ 做个 PPT 介绍一下科学家奥本海默 ” 但就是这道简单的题,却把 Gamma 给干懵了,无论是输入 “ 科学家奥本海默 ” ,还是 “ 物理学家奥本海默 ” , Gamma 输出的都是阿尔兹海默症相关内容。 配的图也是阿尔兹海默症相关。。。 差评君估计作为一款海外的软件, Gamma 背后 AI 大模型的中文语料可能有些少,所以理解能力上稍微逊色了一点。 而在加上 “ 原子弹之父 ” 和 “ 核物理学家 ” 的定语之后, Gamma 才能正常输出内容。 百度文库则依旧稳定输出,在配图和内容上都没太大的毛病。 反正总体体验下来,百度文库在 AI 生成 PPT 功能上,确实有些降维打击同行了。。。 而在未来,我则希望百度文库的 AI 能往定制化更高的方向发展。 类似于能模仿差评君的行文风格、配图习惯这类的。 到时候就真成了可定制的私人 PPT 小秘书了。 而除了 PPT 生成功能之外,百度文库这次其实还上线了不少其他有趣的东西。 像是智能总结和智能问答功能,就挺实用的。 其中,差评君就把国内某知名游戏厂商的近万字用户协议,扔给了 AI 。 轻轻一点文档总结功能,近万字的文档直接就被概括成了一段话。 而且,咱们还能继续向 AI 提问文档里的一些细节内容。 比如我也是问了 AI 才知道,原来我在 XX 游戏的游戏账号,所有权不在我。。。 反正这种 AI 智能问答的形式,肯定比逐字逐句抠文档内容来得有效率。 最后总得来说,体验完百度文库的这波更新,差评君觉得以后做 PPT 这类的事儿,确实交给 AI 来就行了。 并且,我看到了一种趋势,那就是办公软件的门槛,正在越来越低。 要知道作为咱们熟悉办公工具, Office 有 80% 的功能用户一辈子都用不上, PPT 一共有 1675 个功能。但是大伙们平常能使用上的却只有 5 % 。 无数打工人就这样,把青春耗在了学习难用的办公软件,和与办公软件打交道上。 而百度文库等在 AI 上的发展,很有可能让创作不再从 “ 新建文档 ” 、 “ 新建 PPT ” 开始。 让大伙们用自然语言使唤 AI ,就能开始一次创作。 大伙们也将有更多的精力和时间,花在那些更有创造力的事儿上。 在不久的以后,像是什么 30 天学会 Office 、 7 天速通 PPT 之类的课程可能也会逐渐成为时代的眼泪。 毕竟,应该是人使用工具,而不是被工具所 “ 奴役 ” 。 PS: 感兴趣的差友,来“ 百度文库 ”体验吧!( 网页端,APP 都已上线 ) 撰文:江江 编辑:江江 & 面线 封面:焕妍 图片、资料来源:
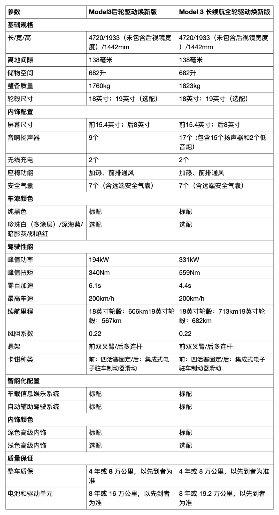
特斯拉新款Model 3参数配置及变化总览 售价25.99万起
凤凰网科技 出品 9月1日,新款特斯拉Model 3正式发布,特斯拉为其命名为“Model 3焕新版”。这是Model 3车型6年来的首次更新,后轮驱动Model 3焕新版价格25.99万元,双电机全轮驱动长续航焕新版29.59万元,预计四季度交付。 参数配置 高颜值、特智能 强性能、很安全 外观 【全新设计前后车灯】 前部光翼大灯,凌厉细长,增强车头视觉宽度,车灯照明远度与宽度的增加,进一步提升了夜间驾驶的安全性。一体式尾灯,呈现锋利的“C”字型,造型更精致。 【新增车漆颜色】 个性化选配新色彩,推出烈焰红与星空灰车漆,随光线和视角变换,而呈现出不同的光影效果。 【全新轮毂配置】 全新设计的18英寸光子轮毂、19英寸新星轮毂(选配),视觉张力更强,且噪音更低。 座舱 【新增后排8英寸控制屏】标配 8 英寸后排触摸屏,可控制座椅加热,调节空调风量,播放音乐和视频。 【自研音响系统】 自研音响系统配有包括2个低音炮在内的17个扬声器,以及2个功放,打造震撼音效(仅限Model 3长续航全轮驱动焕新版车型配置)。 【新增多色氛围灯的环抱式座舱】 氛围灯从门板延伸至前挡风,营造“家”一般的氛围感。 【多功能方向盘升级】可执行转向灯、雨刮、远光灯、语音等多种操控,让驾驶操作更方便。 【前后双层声学玻璃】 前后侧车窗采用隔音玻璃,整车静谧大幅升级。 【全景玻璃车顶】 延续经典的全景玻璃车顶,能够有效阻隔紫外线,置身舱内,明亮开阔,尽情享受天际视野。 【新增前排座椅通风】 可通过手机应用程序提前开启前排座椅通风功能,或设置为根据温度控制系统,自动调整风量。搭配座椅加热功能,无论冬夏,乘坐始终舒适。 【全面升级的座椅系统】 大幅提升座椅包裹性和支撑性,坐姿更舒展。 【标配CN95滤芯】 有效吸附异味,可过滤空气中有害物质,座舱空气清新舒适。 【高级内饰材质】 精选内饰材料组合,面料触感更加柔软,采用更为精细的工艺缝制,呈现更佳整体质感。 性能 【超长续航】 动感造型兼具行驶效率,通过优化空气动力学表现,实现更长续航里程,单次充电,Model 3长续航全轮驱动焕新版最高行驶里程可达713 公里(CLTC 预估值*)。(*显示的规格参数为 Model 3 长续航全轮驱动焕新版车型。) 【性能强劲】 Model 3 长续航全轮驱动焕新版峰值功率达331千瓦,峰值扭矩达559牛·米,动力输出远超同级燃油车。 安全 【全新调校的悬架系统】 全新调校的悬架系统,以及全新一代车身稳定系统,让车辆保留运动属性的同时,带来更好的减震效果。 【配备全新车门铰链、门锁与锁扣】 打造符合更高标准的坚固侧面结构,有效提升侧碰安全。 【新增远端安全气囊】 降低发生意外时的乘员伤害。 【新增盲区提醒灯】 大幅提高行车安全。

版权所有 (C) 广州智会云科技发展有限公司 粤ICP备20006386号

免责声明:本网站部分内容由用户自行上传,如权利人发现存在误传其作品情形,请及时与本站联系。